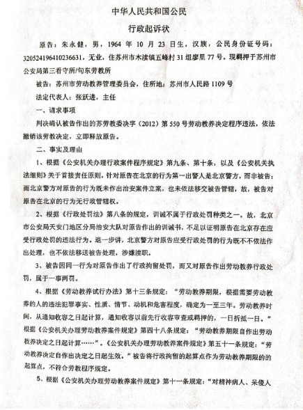
(维权网信息员李军综合报道)江苏省苏州市访民朱永健因为在北京上访,2012年7月19日坐公交车路过天安门时向车窗外抛洒上访材料,于7月30日被苏州劳教委认定扰乱公共秩序,处以劳动教养1年。
7月31日,郑建伟律师代表朱永健向苏州沧浪区法院递交了行政起诉状,要求判决苏州市劳教委撤销对朱永健的劳教决定。
随后,苏州市沧浪区法院给郑建伟律师打电话说:需要朱永健本人签名的诉状。郑建伟律师到苏州句东劳教所让朱永健本人在起诉状上签名, 8月21日,郑律师到沧浪区法院递交了朱永健本人签名的诉状和填写了证据清单。
9月3日,郑建伟律师到沧浪区法院约见立案庭庭长潘政要求依法立案。潘政说:这个案件最好是拿到吴中区法院去立案。郑建伟律师问法律依据何在?朱永健有权利选择苏州市劳教委所在地的沧浪区法院起诉,这是法律赋予的权利。沧浪区法院立案庭要求朱永健签名的诉状,已经办到了,有什么样的合法理由拒绝朱永健诉苏州市劳教委的行政诉讼案件立案?要求朱永健去吴中区法院提起诉讼,是准备非法剥夺朱永健选择管辖法院的权利么?
郑建伟律师表示,朱永健诉苏州市劳教委的诉求明确,被告明确,基本证据提供,被告在沧浪区法院管辖范围内,不知道潘政庭长有什么样的法律理由拒绝。按照《行政诉讼法》第四十二条的规定,在接到朱永健起诉状后7日内立案,潘政庭长要么依法立案,要么,依法给朱永健一个不予受理的裁定,保障朱永健的诉权。这种不立不裁的方式,是在从根本上摧毁法制。另外,朱永健患有癫痫病、糖尿病等多种疾病,被劳教将有生命危险。
本文由自动聚合程序取自网络,内容和观点不代表数字时代立场













