(维权网信息员江河报道)杭州维权人士梁丽婉、徐桂珠、汪雪娥(吕耿松妻子)等十余人欲到北京向两会反映自己的公民权利被政府侵犯及举报政府官员腐败等问题,3月6日傍晚刚刚在北京南站下车,马上就被潜伏在那里的地方截访人员堵住。据梁丽婉说,汪雪娥已被杭州西湖区国保和区政府截访人员抓走,不知去向。梁丽婉等还在与江干区的截访人员对峙。梁丽婉的手机是13116756492,汪雪娥的手机目前无法打通。
当天傍晚,杭州西湖区翠苑派出所正、副所长、片警及社区干部上门找到吕耿松,要他打电话把妻子找回来,吕耿松告诉他们:妻子没有失踪,他也没有报案,公安机关没有责任寻找他妻子,不要管不该管的事,他也没有义务配合做这种违法的事。上访是公民的合法权利,公安机关应该予以保护而不是相反。
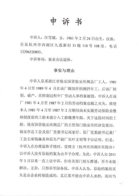
汪雪娥原系浙江省临安国营临安丝绸总厂工人,1981年4月至1989年4 月在该厂绸部作织绸挡车工。后该厂转制、破产,在转制过程中厂劳动人事档案被毁,她在该厂1981年4月至1987年2月的劳动档案也随之灭失,致使其1981年4月至1987年2月期间尚未实施劳动保险金缴纳制度前的工龄未能计入工龄缴费年限。关于这段时间的工龄,有国营临安丝绸总厂的主管部门临安市经济发展局、临安市总工会及原厂党委书记高家仔、原厂党委副书记兼工会主席钱森炎和原生产副厂长叶文明等予以证明。但她在办理退休手续时,受理方(杭州市西湖区社险办)以没有原始档案为由不予办理。为此,汪雪娥自2011年3月以来一直上访申诉,但有关部门相互推诿,至今未能解决。
本文由自动聚合程序取自网络,内容和观点不代表数字时代立场












