(维权网信息员徐闯报道)2013年7月3日,山东济南市济阳县公民王成孝,向济南市中级人民法院提起行政诉讼,状告济阳政府不作为。
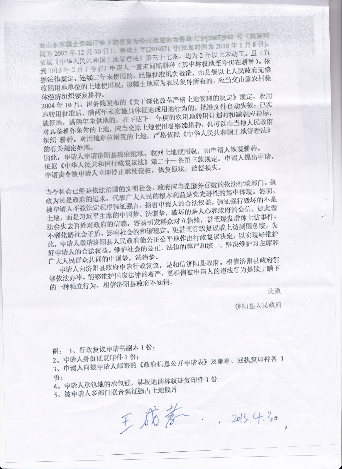
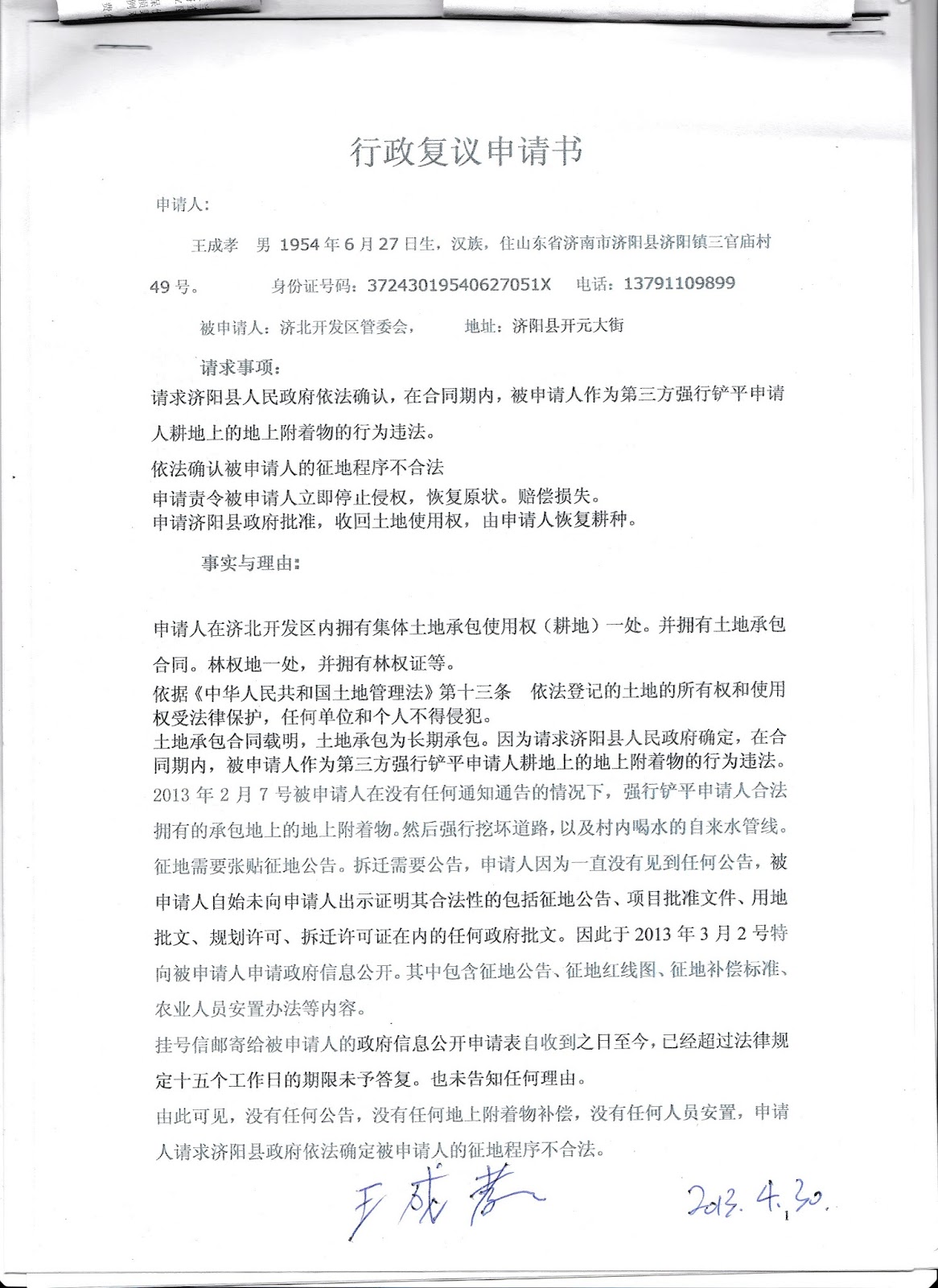
据王成孝说:他于2013年4月30日,通过挂号信的形式,向济阳县政府递交了行政复议申请。经查,济阳县政府于5月2日签收,但截至7月3日,济阳县政府没有依法作出行政复议决定,也从未做过受理决定。故王成孝认为,济阳县政府行政不作为,遂向济南中院提起行政诉讼,状告济阳政府行政不作为。
并且王成孝还在微博上要求济阳县政府对习近平主席的“法治梦”说对不起,王孝成说:“济阳县县长,请您对习近平主席的‘法治梦’说声对不起!!! 依照法律。复议必须两个月做出决定。但是县政府无辜拖延,不给复议决定。践踏了国家法律的尊严,破坏了国家法制的统一。更让习近平总书记的伟大英明决策无法贯彻实施。作为县政府的最高行政长官。请您对习近平总书记的法治梦’说声对不起”
王成孝还说:就复议的具体诉求,已经依法向济阳县法院提起行政诉讼。这也说明中国公民已经觉醒,知道通过法律途径来维护自己的合法权益。
附:行政诉讼状,
行政诉讼状
原告:王成孝,男,1954年06月27日出生;
住址: 山东省济阳县济阳镇三官庙村49号,联系电话:13791109899
被告:济阳县政府,法定代表人:王壮
职务:县长
诉讼请求:
1、请求贵院依法判令被告行政不作为的行政行为违法。
2、请求贵院依法判令被告依法受理原告的行政复议申请;
3、 请求贵院判令被告承担本案全部诉讼费用。
事实与理由:
原告于2013年4月30日,通过挂号信的形式,向被告递交了行政复议申请书,经查,被告于5月2日签收,时至今日(2013年7月2号)原告未收到被告的不予受理决定(书面告知),但被告超过法定的60日也未作答复。
故诉至贵院请求确认其不依法定时间做出答复的行为违法
原告认为,《行政复议法》第十七条 决定不予受理,应书面告知申请人,被告没有书面告知申请人不予受理。由此可见行被告自收到之日起即已受理。而时至7月2号,被告未按期给予复议决定,剥夺了原告通过行政复议途径寻求救济的权利。为此,现依据《行政诉讼法》第2条、第38条、第41条之规定向贵院起诉,请求判令被告行政不作为的行政行为违法并依法受理原告的行政复议申请,促进其依法行政。
。 此致
济南市中级人民法院
原告:王成孝
2013年7月3日
本文由自动聚合程序取自网络,内容和观点不代表数字时代立场











