(维权网信息员周维林报道)安徽省界首市西城街道办事处中原社区原是蔬菜大队,土地是农民集体所有,可当地政府在1996、1997年将蔬菜大地125户菜农转为城市户口,原种植蔬菜的土地(147亩)早在1991年被政府占用,一部分土地被政府建了界首市体育场,而更有部分土地被干部占用建房后出售、出租,引发失地农民不满,要求政府“返还违法占用的102.3538亩蔬菜专用地,及返还45.35亩土地征地补偿款”,并要求查处违法官员。在上访过程中,失地农民应政府官员要求选出六名群众代表,但六名群众代表却被警方行政拘留(一人因达到70岁未被执行),有参与上访的失地农民的低保金被政府取消。
2005年元月开始,中原社区的失地农民开始上访,他们质疑征收土地的合法性,多次到界首市(县级市)、阜阳市(地级市)和安徽省政府上访,直至赴京上访,但失地农民的上访行为被政府动用公安局打压。2013年3月18日失地农民首次见到《建设用地档案》后发现:1、体育场用地102.3538亩,只有9.9亩的批复和征地协议和《体育场用地补偿协议书》,还有一份《关于蔬菜行政村部分村民小组权属土地处理协议书》没有签订日期;2、还发现一份有一份(92)土征字第014号《界首市体委征用土地审查报告》中有阜阳行署及土地管理部门的审批意见。但没有界首市政府和安徽省政府的审批意见,涉及土地45.35亩,(92)土征字第008号《市体委征用土地审查报告》征用土地9.9亩,仅有界首市同意征收9.9亩的审批意见,没有上级土地管理部门、阜阳市政府及安徽省政府的审批意见。故失地农民2013年3月22日到安徽省政府法制办提起行政复议未被受理。
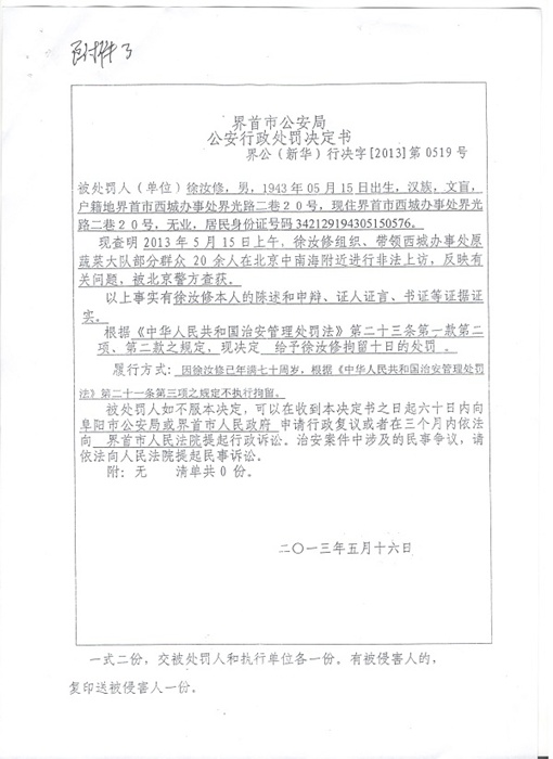
2013年5月13日,中原社区近30名失地农民到北京上访,5月15日上午9时许27名失地农民欲到最高检察院控告政府官员腐败,在路过府右街时被北京警方拦截送久敬庄关押。5月16日凌晨一时许,地方政府截访人员带着雇佣的社会人员将他们强制带出久敬庄后押送回界首市。回到界首市后,27名上访人员由警察、武警分送各派出所做笔录;其后界首市警方对魏寒中、杨志魁、田风琴、吴建华、郭志刚五人给予行政拘留的处罚:魏寒中被拘留二十天(两次行政拘留),释放后又被非法拘禁一天后再次被送拘留所关押,合计三十天;杨志魁二十天拘留(两次行政拘留处罚),吴建华是十九天拘留(两次行政拘留处罚)。五人释放时拘留所没有出具释放证明。另有徐汝修因年龄达七十岁未被执行拘留。此六人恰是当地政府建议失地农民推选的上访代表,魏寒中更是界首市政府办公室主任魏灿指定,亦获失地农民同意的上访群众代表。
如今,当地政府声称中原社区失地农民的上访事项已经终结。失地农民非常不服气,表示将会继续依法上访维权,并举报官员腐败。
本文由自动聚合程序取自网络,内容和观点不代表数字时代立场











