(维权网信息员陈凯报道)浙江省海宁市海昌街道迎丰村十二组农妇王明仙,两年前被曾经强暴过她的海宁宇城商务宾馆老板周根龙殴打致伤,当地派出所、街道办和村委会包庇打人凶手,起初不给验伤,后来验出是“轻伤”(王明仙说外地医生认为她右肘关节桡骨小头塌陷性骨折是重伤)。王明仙要求检察机关公诉,但当地政府告诉她如果起诉她一分赔偿也拿不到。她到外地医院看病被加害人跟踪并被“做手脚”,她去上访被政府派人非法拘禁。最后无奈只好接受政府“调解”,在调解协议中,调解人欺她没文化,将被凶手打伤称为“意外受伤”,加害人一次性赔她5万元治疗费用。然后,政府又用“信访评议”将她的案子终结,永远不许她上访。两年来,王明仙先后到杭州、上海、天津、北京等地治疗,花去十多万元,但仍无治愈迹象。她咨询了律师后,认为所谓的“调解协议”是欺骗性协议,是强势一方恶意串通胁迫弱势一方接受的虚假法律文件,应属无效;海宁市处理信访突出问题及群体性事件联席会议办公室作出的《王明仙信访事项评议结论书》不属于有效法律文件,不具有法律效力;刑事案件受刑事诉讼法调整而不受其文件影响。因此,王明仙已于今天(2013年7月23日)向海宁市提交了刑事附带民事自诉状。
附:刑事附带民事自诉状
自诉人:王明仙,女,1971年2月10日 出生,汉族,住浙江省海宁市海昌街道迎丰村十二组11-1号。身份证号:330419197102106229;联系电话:18957330189。
被告人:周根龙,男,60岁,住址:海宁市海州街道幸福花园4幢203室
案 由:故意伤害。
诉讼请求:
一、被告人犯故意伤害罪,请依法惩处;
二、赔偿自诉人因被告人故意伤害行为造成的医疗费用及由此产生的一切其他费用,直到自诉人完全治愈为止。
事实和理由:
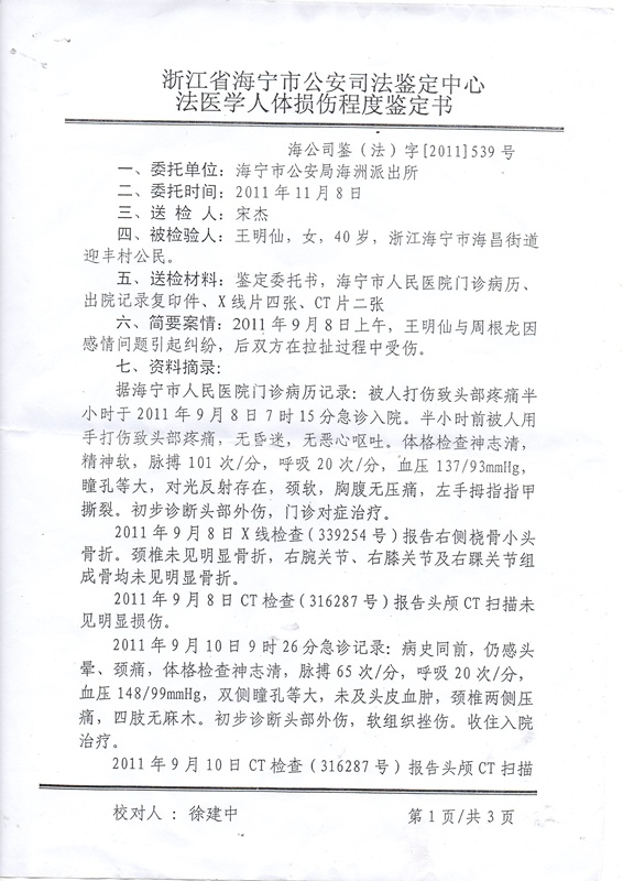
2011年9月8日早上,自诉人因被告人曾经强暴一事与其发生争吵,被告人即对自诉人拳打脚踢,将自诉人推下楼梯,造成自诉人右肘、踝关节、头部等多处受伤。7时15分自诉人被送入海宁市人民医院急诊,医生诊断为右肘关节桡骨小头塌陷性骨折,头部外伤,颈椎隐匿性骨折。同日该医院X线检查(339254号)报告右侧桡骨小头骨折,骨折块轻度移位。后转入海宁富春骨伤医院治疗。同年10月20日海宁富春骨伤医院X线检查(94704号)报告右侧桡骨小头骨折,有骨痂生长。l0月22日MRI线检查(40325号)报告颈4/5、颈5/6、颈6/7椎间盘轻度向后突出,颈椎轻度骨质增生。腰3/4、腰4/5、腰5/骶1椎间盘轻度膨出、变性,腰椎轻度骨质增生。同年12月10日浙江省海宁市公安司法鉴定中心《法医学人体损伤程度鉴定书》海公司鉴(法)字【2011】539号认定自诉人右肘部遭外力作用致右侧桡骨小头骨折,评为轻伤。
自诉人受伤后,右肘每日酸疼、麻木,阴雨天尤甚,痛苦不堪,到处求医(2012年8月去浙江省同德医院就诊,2012年11月去上海六院奉贤分院诊,2013年3月去天津中国人民解放军第二五四医院就诊),但至今未愈。在长期的治疗过程中,被告人仅赔付了自诉人5万元医药费,但自诉人至今已花了十多万元,后续治疗还不知要花多少。
根据《中华人民共和国刑法》第二百三十四条规定:“故意伤害他人身体的,处三年以下有期徒刑、拘役或者管制。犯前款罪,致人重伤的,处三年以上十年以下有期徒刑;致人死亡或者以特别残忍手段致人重伤造成严重残疾的,处十年以上有期徒刑、无期徒刑或者死刑。本法另有规定的,依照规定。”自诉人的伤势亦已经司法鉴定为轻伤,被告人应当承担刑事责任和民事责任,故诉至贵院,请求依法判决。
此呈
浙江省海宁市人民法院
自诉人 王明仙
2013年7月23日
附:
1、 本案诉状副本1份;
2、 浙江省海宁市公安司法鉴定中心《法医学人体损伤程度鉴定书》海公司鉴(法)字【2011】539号复印件一份;
3、 片子四张: X片2张、CT片1张、MRI片1张。
本文由自动聚合程序取自网络,内容和观点不代表数字时代立场












