Part 01. 20件冤错案背后的规律:几乎没有一件是通过正常刑事申诉平反
来源:法律读物、法律良言、法莱利法律资讯公众号
近几年,随着我国法治进程的发展,司法改革的步伐加快,刑事司法中的人权保护、程序公正得到全面贯彻,特别是对冤错案的大力纠正,“两高”每年的人大工作报告都列举出一些依法纠正且影响重大的冤错案,实属不易,让人民群众切实体会到这些司法案件中的公平正义。
纵观这些纠正的冤案,人们在欢呼司法正义的同时,也引起很多思考:为什么民间会存在这么多的冤案?为什么很多冤案都是由“两高”来推动纠正的?我国法律一直贯穿“实事求是、有错必纠”的原则,而事实上纠正一个冤案却为什么那么难?
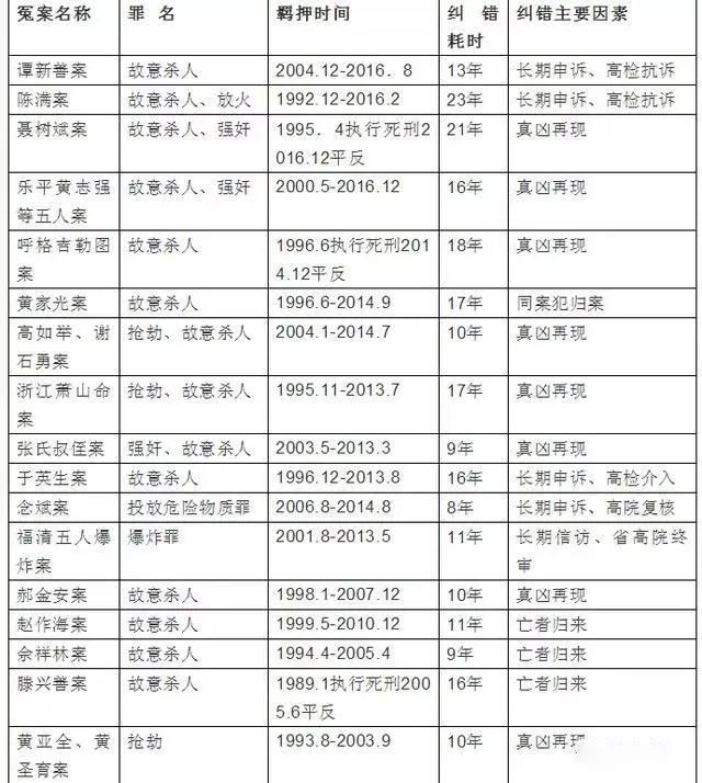
我国刑事诉讼法第三编第五章“审判监督程序”规定了当事人有权对已经发生法律效力的裁判向人民法院或者人民检察院提出申诉的权利,同时规定人民检察院发现确有错误的裁判可以向人民法院提出抗诉,人民法院发现确有错误的裁判可以决定再审。可以检察院和法院是平反冤案的职能部门,各级法院、检察院都设立有刑事申诉审查部门,从事冤案审查。实践中,一些影响重大的冤案,极少能在司法机关通过正常申诉得以纠正,不少案件的纠正恰恰出于偶然事件,不得不纠。以下是二十件影响重大的冤案的平反情况:
从上述冤案可以看出,很大一部分能够纠正的原因主要是靠“运气”,如“真凶再现”或者“亡者归来”,否则纠正怕是遥遥无期。其次是靠蒙冤者及其家人的长期申诉信访,得以引起“两高”重视,重启复查予以纠正。如陈满案,申诉达二十余年,海南省高院、最高院都驳回了他的申诉,直到最高检抗诉才纠正的,很少受冤者有这样的耐心。上述案件几乎没有一件是通过正常的刑事申诉制度来平冤的。2017年最高检报告中提到的“假沈六斤”冤案,仅仅是一个“张冠李戴”乌龙案,将“方未社”错当成“沈六斤”被判死缓,最后都要在最高检督办下纠正的。
可以说,对于这些重大冤案来说,通过正常申诉途径纠正的可能性是微乎其微的,像张氏叔侄、佘祥林、赵作海等都通过正常途径申诉过,但都被驳回了,他们有的早已心灰意冷,不寄希望于申诉,只待坐穿牢底,直到“真凶再现”或者“亡者归来”才出现转机的,冤案的平反有点靠“老天开眼”。刑事诉讼法设置的审判监督再审程序,形同虚设,起不到审判监督,纠正冤案的作用。刑事司法追求的不枉不纵,“不放过一个坏人,不冤枉一个好人”,成了美丽的神话,刑事诉讼纠错程序设置的良好愿望,与现在中大量冤案得不到纠正的矛盾,越来越突现。
司法实践中,既然法律规定了较为完善的再审纠错程序,为什么这些冤案不能通过正常的申诉途径来解决呢?
一、冤案申诉纠正难的原因
1、冤案申诉机制不合理。虽然刑诉法对申诉再审作了详细规定,冤案当事人有权向司法机关进行申诉,但只有法院和检察院的抗诉能启动再审程序,所以我国目前错案发现的主导权应该掌握在法院和检察院手中,但是实践中检法两家却是十分被动,导致错案发现不及时或者对错案视而不见的现象大量存在。
最高法院和最高检察院主要负责司法指导性工作,即使收到关于刑事错案的申诉材料,也会将其移交给地方司法机关审查。因此,在现行刑事错案发现机制中,刑事冤案的发现机构主要是地方司法机关。而许多重大刑事案件的终审法院是省级以下法院,在这种情况下,当事人的申诉审查往往回到原来作出判决的法院。
由原审法院审查自己负责的案件,本身就与回避原则有悖,容易引起申诉人的不信任,导致申诉滥的现象,不仅造成司法资源的浪费,也在很大程度上分散了法院审查案件的精力,使漏查错查出现的可能性加大,不利于冤案的纠正。
据了解,最高检、最高法每天的申诉信访量都大到几百上千件,绝大多数申诉都被批转地方司法机关或原处理司法机关,地方司法机关通常都是驳回当事人申诉请求。
如聂树斌案,即便出现真凶,河北省高院依然驳回聂树斌母亲的申诉,直到最高法院指定山东省高院审查。申诉人都寄希望于“两高”能够直接受理,只有他们才是“包青天”,导致老百姓“信访不信法”,回到了人治的老路。其情形犹如清末的“杨乃武案”,杨乃武姐姐多次越级进京告御状,引起慈禧太后重视交由刑部再审纠正的。现实中刑事申诉案件的受理就形成了基层没事干,“两高”干不过来的怪现象。
2、我国的刑事错案申诉再审制度实际上是以“自我纠错”为主的,即一般都是由当年办案的司法机关或其上级机关去决定再审和改判。从表面上看,冤案在我国似乎得到了最大程度的重视,无辜者及其家人可以随时随地到最方便的地方伸冤维权。但是地方司法机关自我纠错的弊病却是不言而喻的,趋利避害是人的基本行为模式,否认甚至掩盖自己的过错也是人的一种本能,因此,冤案的制造者往往不愿意承认错判,其中有些人甚至会想方设法去阻碍翻案。
特别是一些冤案是由公检法通力合作或者政法委协调的结果,即使那些司法机关的领导没有参与错案的制造,但是考虑到部门利益或同事关系,不愿意得罪兄弟单位和部门,往往也会采取推诿或回避的态度,不去触碰那可能得罪同事或朋友并间接损害自身利益的“烫手山芋”。
也就是说,严格依法办案的前提是不损害自己或部门的利益,不损害绩效考核和业绩,不影响单位与单位之间、自己与领导与同事之间的关系。由此可见,司法机关自我纠错的制度设计不符合人的行为规律,也违反了“任何人不得做自己的法官”的法律常识。
3、冤案在认定上的困难。我国启动再审程序的标准为“已生效的裁判在认定事实或适用法律上确有错误”。具体的情形有:
(一)有新的证据证明原判决、裁定认定的事实确有错误,可能影响定罪量刑的;(二)据以定罪量刑的证据不确定、不充分、依法应当予以排除,或者证明案件事实的主要证据之间存在矛盾的;(三)原判决、裁定适用法律确有错误的;(四)违反法律规定的诉讼程序,可能影响公正审判的;(五)审判人员在审理该案件的时候,有贪污受贿,徇私舞弊,枉法裁判行为的。
启动再审是认定和纠正错判的基本路径,启动再审的条件与认定错判的标准之间存在密切联系,而认定错判的证明标准可以高于启动再审的标准。我国的再审启动标准看起来清晰明确,但在实践中规定不够明确,所以一些司法人员在审查申诉案件时把握的标准比较高,甚至按照刑事诉讼中认定有罪的标准,要求证明申诉人无罪或他人系“真凶”的证据达到确实充分的程度。
诚然,有些错判案件中发现的新证据是确实充分的,甚至是可以称为“铁证”,就像“亡者归来”和“真凶再现”,但这些情形具有很大的偶然性,大多数刑事申诉案件可能都属于疑错案件,目前司法机关对于疑案大多数情况下还是维持原判。
如于英生杀妻案,其妻体液内提取有他人精斑,经DNA检测不是于英生的,显然不能排除其他人作案的可能性,如此疑案,申诉了十几年都维持原判,直到最高检重视才重审纠正的,也是在纠正后没几个月,侦查机关根据遗留DNA精斑,查出了真凶。因此,如果冤案一定要有“铁证”才能翻案,那么绝大多数冤案恐怕就都很难平反了。由此可见,我国法律中关于认定错判的证明标准不够明确而且容易掌握偏高,这也是导致再审启动难和错判纠正难的一个重要因素。
4、冤错案追责制度也成了冤案平反的一大阻碍。近些年,“两高”都制定了相应的《错案责任追究办法》,客观来讲,错案追究制度的推行对于促进检察人员与审判人员提高业务素质、强化职业道德素养、依法行使职权具有十分积极的意义。虽然《追究办法》确立追责原则是“故意”或者“重大过失”导致的错案,但责任主体范围相当广,意味着一旦某一案件被认定为错案,那么此前参与办理本案的所有人员都可能必须承担法律责任。
就数量而言,假如某一案件被认定为错案,需要承担法律责任的人员可能达数十人之众,且实践中对《追究办法》普遍存在曲解,肆意扩张了检察官与法官需要承担的责任,导致一个办错了案的法官,除了要承担《追究办法》所规定的违法审判责任外,还要承担更为严格的错案责任和质量瑕疵责任;除了要受到《追究办法》所规定的纪律处分外,还会受到经济、荣誉和名誉等多方面的不利后果影响。
如呼格吉勒图案,责任主体太多,追责方式“稀释性”,导致原案相关经办人员27人受到党政纪处分。因此,出于对自己利益的考虑,而《追究办法》本身的威慑作用与实践中的异化适用犹如悬在检察官与法官头顶的“达摩克利斯之剑”,检察官与法官避之唯恐不及,又怎么会主动去纠正自己办理的错案。
如赵作海案得到纠正之后,当初负责本案审理的商丘市中院的三名审判法官与河南省高院的复核法官皆被停职接受调查。试想在赵作海案被纠正之前,与案件审理有关的几名法官怎么可能会主动向法院反映本案存在的问题,那样等于将自己变成错案追究的对象,因此,他们只会尽力掩盖并隐瞒错误而不会举报。
此外,即使由其他司法人员负责纠错,由于牵涉的人员可能具有广泛性,纠错主体也将面临巨大的压力,而且负责纠错的司法人员无法从纠错中获取多少利益,利弊权衡之后,纠错人员往往能推则推,能掩则掩。
二、域外冤案的纠正机制
任何一种司法制度都会在不同程度上存在缺陷,冤错案的发生是不可避免的。西方国家刑事诉讼制度比较成熟,同样也存在冤错案。我们了解一下欧美国家在冤错案纠正上的做法。
(一)英美法系国家的独立发现纠错模式
英美法系国家的诉讼制度设计和运作均十分强调程序法定,通过正当的程序设置来控制刑事错案的发生。根据华盛顿一家名为“死刑信息中心”的反死刑组织的统计,1973至2010年2月,美国共有139人从死囚牢中得以释放,恢复了法律上的清白之身。这样的数据似乎与人们对于美国法治状况的想象不大相符,然而美国为何会出现如此多的冤案呢,其中一个重要的原因就在于其建立了一套独特的错案发现机制。
1.美国“无辜者洗冤计划”
“无辜者洗冤计划”是20世纪90年代以来在美国兴起的民间冤案发现机构,其最早是由叶西瓦大学本杰明•N•卡都佐法学院于1992年创建的,成立目的主要在于致力于发现无辜者被判有罪的案件。“无辜者洗冤计划”为那些自称是无辜者的囚犯提供法律代理服务或在案件调查方面提供帮助的民间非盈利性组织,它一般是各大学法学院内部设立的实践教学机构,或者是附属于法学院的机构,其成员主要是法学院的教授和其他人员。
该组织依靠当地律师的推荐和在押犯人主动申请这两种方式获得有冤案可能的案例。收到申请后,工作人员会对案件进行初步审查,如果认为本机构无法对申请人提供帮助,就会拒绝受理该申请;如果认为需要进一步了解案件就会继续经过复杂的审查程序,通过审查程序可以排除一半左右的无罪申请。剩下的无罪申请则进入初步调查程序。在正式受理之前,“无辜者洗冤计划”还要邀请有信誉的律师仔细地对进入初步调查程序的无罪申请进行评估,以便清楚地了解无罪申请是否合法和可行。正式受理之后,“无辜者洗冤计划”会与申请人签订代理协议,进行诉讼活动。
在“无辜者洗冤计划”创建之后的10余年中,全美各地陆续建立了越来越多的寻找无辜者的组织,截至目前,只有夏威夷州、南达科他州和北达科他州没有“无辜者计划”机构,其余各州至少设有一个“无辜者计划”机构。此外,这一组织还积极促进相关的立法活动,从2004年至2010年,这一组织在全美范围内推动制订或者完善了与无辜者有关的70项法案。
由于“无辜者洗冤计划”是一个民间的非盈利机构,所以其资金势必受到限制。为了使有限的资源得到最大程度的利用,“无辜者洗冤计划”对案件的受理一般会设定一定的标准。对案件的受理进行了限制,“无辜者洗冤计划”更倾向于受理“实际无辜”的案件,而并非是“错判”的案件。
所谓的“实际无辜”的案件与“错判”的案件的区别在于申请人是否真正的实施了犯罪。“实际无辜”是指真正的、事实上的无罪,即在押犯人根本没有实施有罪判决所述的那种犯罪,也没有实施其他相关犯罪。而那些单纯因为程序上的错误进行请的只能算是“错判”案件,“无辜者洗冤计划”对其予以受理则会十分慎重。
其次,美国的定罪后DNA检测,该项目是与“无辜者洗冤计划”相应而生的,“无辜者洗冤计划”就是通过对定罪人进行DNA检测得出新证据后帮助那些主张“事实上无罪的人”申请再审或者赦免。目前,有权提出DNA检测的申请人原则上仅限于正在被监禁的罪行严重的被判刑人。检测结果对申请人不利时,一般是直接驳回申请。检测结果对申请人有利时,申请人就有权以新发现证据为由申请再审,而且法院应当批准再审申请,启动再审程序。
据统计数据显示,美国历史上已有316人通过定罪后的DNA检测得以洗刷冤屈,其中的172人是通过“无辜者计划”得以发现的。通过“无辜者洗冤计划”,在过去的二十年里,美国有超过1000名的蒙冤入狱者被释放。(美国俄亥俄州“洗冤工程”主任马克•戈德森)
2.刑事案件审查委员会
20世纪90年代中后期,英国有大量的刑事错案被披露,其中包括吉尔福德4人案、伯明翰6人案和朱迪斯•华德案,这些案件的曝光在英国产生了巨大影响,催生了英国刑事案件审查委员会的设立。
该委员会于1997成立,是复审怀疑误判的刑事案件的独立机构,它不代表控方、辩方、法院或者刑事司法系统的任何一方。刑事案件审查委员会的职责并不是鉴定“有罪”、“无罪”或者重新进行审判,而是决定是否将案件提交上诉法院再受理。刑事案件复审委员会地位完全独立,其委员由女王任命,主要职责是对可疑的刑事案件进行复查,在认为存在错误并且存在被推翻的可能性时,将案件提交给上诉法院再审。
刑事案件审查委员会的年度财政预算是400~500万英镑。而且,刑事案件审查委员会虽然从内政部获取资金并对议会负责,但是议会并不干预委员会的工作。相对丰厚的资金和人员任免上的不受控制都保证了委员会的相对独立性,这也就赋予刑事案件复审委员会纠错方面抗干扰的能力。
刑事案件审查委员会提交的案件通常是发现案件中有一些在原审或上诉时没有呈现过的新证据或辩驳,它们有可能给原判罪的确定或判刑的公平与否带来疑问。该委员会只提交那些其认为上诉法院有“真正的可能”会改变原判的案件。刑事案件审查委员会着手调查案件后,可以请专家重新进行鉴定并提出意见,可以向任何机关调取有关案件的真实材料和信息,可以询问任何人己查清案件的真实情况。
总之,该委员会可以利用一切手段和方法在最大范围内收集证据和材料,其它机构和个人应该无条件予以配合。调查完毕后,委员会不仅可以根据申请提起再审,还可以直接提交案件要求再审。从1997年到2009年,该委员会已经向上诉法院移交了444起怀疑判决有误的案件,其中有290起案件的有罪判决被撤销。
(二)大陆法系国家的诉讼纠错模式
与英国和美国不同,大陆法系国家一般采用传统的再审程序对错案进行救济,而没有类似于英美的刑事错案的发现机制。但是无论是法国还是德国,都设置了较为完备的刑事再审程序,通过一系列的规则对法院再审权的行使进行规范。
如法国的再审之诉。法国刑事诉讼法中的再审之诉,是法律规定享有权利的人针对已经最终取得既判力但确有事实错误的裁判向最高法院提起的诉讼。这种诉讼的目的是对判决认定的事实错误进行纠正,从而达到“司法真实”。由于再审之诉的提起会破坏生效判决的既判力,所以法国刑事诉讼法对提起“再审之诉”设置了相当严格的条件,以维护生效判决的安定性。
首先,规定了可以提出再审申请的情形。根据《法国刑事诉讼法典》第622条的规定,准许向最高法院提出再审申请的裁判决定仅限于法院对于重罪案件或轻罪案件当事人作出的有罪裁判,不论裁判是由普通法院作出还是由专门法院作出,也无论刑罚轻重如何。甚至是判处有罪但是免除刑罚的情况,也准许提出再审申请。
在申请再审的方式上,要求申请人应当将再审申请寄送至最高法院刑事判决再审委员会(由5位法官组成),通过该委员会审查后再提交至最高法院刑事审判庭,当事人直接提交至最高法院刑事审判庭的不予受理。委员会可以驳回所提出的再审申请。在此情况下,案件即告终结。委员会也可以认可所提出的再审申请,将案件提交最高法院刑事庭受理。刑事庭作为再审法庭对所提申请作出作出驳回申请或撤销原审宣告的判决。
通过以上考察,可以看出两大法系国家的刑事冤错案救济机制是由刑事错案的发现机制和刑事错案的纠正机制这两部分构成的,而且刑事冤错案纠正机制是由相对独立的机构行使,这些机构具有独立的审查资格和审查程序,审查结果由法院启动再审纠正,形成了一系列的制度保障,实现刑事冤案由救济个案化、偶然化走向制度化、长效化的机制。
三、重构我国的冤案申诉审查机制
前述我们分析了我国的冤案纠正机制,是建立在检法两家“自查自纠”式程序设置基础上的,弊病突出,成效低下。实践中大量有影响的冤案纠错,都是依赖于偶然事件或者长期信访,人治因素突出,缺乏法律制度保障。所以,我们有必要反思我国的冤案申诉机制,借鉴英美的冤案申诉制度,建立起符合我国特色的冤案申诉审查机制。
我们认为必须成立中立的刑事冤错案申诉机构。当前司法机关在冤错案纠正所表现出的消极情形,究其原因,最重要的是在有效判决已经存在的情况下,司法机关实际上已经有了利益的倾向,从而不能中立地判断与选择。因此,建立中立的冤错案发现审查机构是解决这一问题的有效途径。
以美国“无辜者洗冤计划”和英国刑事案件审查委员会为代表的独立冤错案救济机制,是值得我们借鉴的。实际上,我国已经存在一些类似美国“无辜者洗冤计划”的洗冤机构,如一些地方的律师成立了“蒙冤者援助计划”,但是他们所依赖的路径与美国的完全不同,美国的“无辜者洗冤计划”依靠DNA鉴定等手段来为蒙冤者翻案,美国还制订了《无辜者保护法案》赋予被判有罪的人通过鉴定DNA来证明自己无罪的机会,但这在中国是行不通的。
民间机构毕竟财力有限,加上没有立法上的保障,像调取原审案卷这些基础工作都十分困难,政府也不可能为此投入司法资源,这些民间洗冤机构职能通过网络呼吁、研讨论证等方式,即使有专业人士的帮助,也完全不能和我国公检法联合在一起的公权力相抗衡,要想说服法院启动再审依然很难。因此,借鉴英国的方式成立一个独立于司法权和行政权之外的刑事案件复审委员会会更加符合我国的国情。
刑事案件复审委员会可以作为人大法工委的内设机构,对人大负责,但人大不能干预其具体工作,以保持该机构的独立性。刑事案件复审委员只设立在省和地市一级的人大法工委之下,申请人对哪一级法院作出的终审判决不服便可向哪一级复审委员会进行申请。刑事案件复查委员会由法律专业人士组成,同时可以聘请律师、法学教授以及其他法律人士参加。该机构负责统一审查所属辖区内提交的申请,财政方面由国家提供支持,同时也要通过立法来赋予其一定的调查权力或者申请司法机关取证权,如提出重新鉴定,调取案卷,要求提供证据材料等,尽可能地克服证据收集难的问题。
委员会的受理范围可以借鉴美国“无辜者计划”的受案标准,即只有“实质错案”的才予以受理,也就是那些可能没有实施相关犯罪的无辜者,而那些单纯因为程序上的错误或瑕疵申请的“错判”案件,可以交相关部门处理。因为这些案件中的被羁押者本身并未实施犯罪,而是被冤枉而锒铛入狱的,这与那些因为程序问题而导致的错案具有本质上的不同,所以对他们进行救济更具急迫性。经过审查,如果案件确实存在推翻原判决的实际可能性,委员会就要将其提交给原审法院的上级法院,启动再审程序,但复审委员会不参与诉讼;相反,申诉理由不成立的,则要向申请人详细说明驳回其申请的理由。这样,不仅使案件能得到公正、负责的复查,及时发现错案;也可以增强公众对于公权力的信任,使检法两家摆脱刑事申诉长期信访不休的诉累。
通过刑事案件复查委员会的申诉审查,形成冤错案救济的长效性机制,使得我国的冤案纠正从依赖偶然性事件和长期信访的救济方式转向制度性、法治化的救济机制。
Part 02. 被遗忘的冤案:凶手被执行枪决,被害人又活着回来!
来源:臧律师、法留香法律资讯、法莱利法律资讯公众号
1
在依法治国的今天,我们只有记住这些典型冤案,才能警示后人。担心这个冤案被历史遗忘记,于是还是翻了出来和读者们重新回忆当年这离奇冤案。
2
1987年,在湖南麻阳县城的小河边,发现了一条蛇皮袋子,打开一看,是六块女尸。这就是轰动麻阳全城的碎尸案。
碎尸案是性质极为恶劣的案件,是官方规定的必破案件,也就是说,无论动用多大的成本,这样的案件必须侦破。例如当年的南师大碎尸案,虽然过去了三十多年,依然还在挂号侦破中。
当年湖南麻阳的警察近一半都参与了这起案件。警察认为,碎尸这种案件,凶手要么是医生,要么就是屠夫。
警察思维就盯住了这两类职业,一时找不到合适的医生对象,于是作屠夫的滕兴善就成了警察注意的对象。
要说人倒霉,喝水都会塞牙。警察首先要确定死者是谁,结果查遍全城,当时旅馆服务员石小荣正好失踪,而又有人举报滕兴善去过旅馆。滕兴善就这样被带走了。
3
无论再清白的人,只要进了警察的审讯台,太监都能审出来强奸犯。腾兴善,一个普普通通的农民,进去没多久就全部招供了,承认杀了人。滕兴善招供的那天晚上,一瘸一拐地回监,摸着自己伤痕累累的手脚,对同室的陈功良说:“他们这样整我,轮流审问,连打带骂,不让睡觉,谁能受得了呀?我顶不住了,只好承认自己杀了人。”
说完仰天大哭。陈功良宽慰他:“你别着急,政府不会冤枉好人的。”滕兴善嚎啕不止:“你犯的是赌博,关几天就可以出去,而我这个罪是要掉脑壳的!我还有老婆孩子啊!”
是呀,猪和牛关在一起,主人牵牛出去不过是挤奶,牵猪出去可是要命啊。当时的腾兴善在招供后已经预料到自己的结局。
当年的怀化地区(今怀化市)中级人民法院(1988)刑一初字第49号《刑事判决书》中,对案情有生动的描述:“1987年4月下旬的一天晚上,被告人滕兴善与与其有暧昧关系的贵州籍女青年石小荣在其家奸宿后,发现丢失现金,怀疑系石盗走,便追赶石至马兰洲上,将石抓住,石呼救挣扎,被告人将石活活捂死。尔后用刀和小斧头等工具将石的尸体肢解成6块,分别抛入锦江河中灭迹……”
终于破了大案,所有参与办案的警察都立了功,专案组办了两桌酒席,个个喝的兴高采烈,而此时在监牢里的滕兴善,叫天天不应。
4
有人会问,为什么不请律师?
事实上,当时滕兴善家属是立即请了律师的,而且还相当负责。律师在查案宗的时候发现了大量的疑点。
比方讲,滕兴善招供的杀人抛尸现场是在河的下游,而尸块却发现在上游,这不是离奇的事吗?但是没有人会在意律师的观点,因为这个案件在办案人员看来已经是铁案,案件结束,大家都轻松了,正如当时警察面对律师的指责,不屑的说:“这个由不得你说了算,政府肯定没有错”。
1987年12月13日,滕兴善被一审判处死刑。
1989年1月28日,滕兴善被押赴刑场执行枪决。临刑前,执行人员问他还有什么遗言,滕兴善大声说:“我没有杀人!我是冤枉的!”他想挣扎着起来,但很快被强按住跪在地上。他无限留恋地看着面前的青山绿水,然后绝望地闭上了眼睛。
“砰”的一声枪响,滕兴善倒在了草丛中。当天下午,律师匆匆忙忙从长沙回到麻阳,得知滕兴善在上午已被枪决。
他无语哽咽……
5
1993年,被滕兴善杀害的石小荣突然回来了。
原来,当年石小荣的失踪,是被人贩子卖到了山东,给人家做了媳妇,生了孩子后有了自由,于是回家看看。
滕兴善案成为冤案,这已经成为事实,当时却没有人提出给滕兴善平反。
滕兴善的老婆也一直瞒着两个儿女,奈心的等待着儿女长大为父伸冤。
6
2004年春节,妈妈突然对女儿滕燕说:“燕儿,有件事我想告诉你,那个石小荣根本没死,你爸爸是冤枉的!”
滕燕一直因为是杀人犯的女儿而被人鄙视,这一下子愤怒了:“都10年了,你为什么到现在才告诉我?”妈妈顿时嚎啕大哭起来:“那时候你们还小,不懂事,跟你们说了又有什么用呢?再说,我们没有钱,也怕跟政府打官司……”
滕燕立即聘请律师,决定为父亲洗刷罪名。湖南省高院在接到滕燕、滕辉姐弟俩申诉后,于2005年7月成立专案组,9月,当年涉案人员已被隔离审查。2006年1月18日,湖南省高级人民法院依照审判监督程序对滕兴善故意杀人案做出再审判决,滕兴善被宣告无罪。
7
这个案件已经过去十多年了,也渐渐被人忘记,这正是我所害怕的。
我们国家终于提出了依法治国的伟大口号!或许,我们会将这个冤案归错于当时的年代,但是我们永远不可忘记这段可耻的历史,只有记住这段冤案,我们才会更好的建设我们的法治国家。
2017年2月27晶,最高院公开宣布 ,2013年至2016年,全国各级法院共依法宣告3718名被告人无罪。共受理国家赔偿案件16889件,赔偿金额为69905.18万元。
这不是成绩,而是法治时代的耻辱。我们要仔细反思一下,今天,到底还有多少清白的人在监牢里期待着平冤的时刻。
相比之下,湖北佘祥林杀妻案、河南赵作海杀人案与滕兴善杀人案是何等的相似,不同的是佘祥林、赵作海等到被害人活着归来。
滕兴善带着怨恨离开了世界,时至今日,魂魄能安否?
每一段冤案都与强权有关,我们必须将强权牢牢的关进笼子里,不要轻易将它们放出来,是要害人的。
迟来的正义不是正义,但是正义终究会来。它蹒跚的行走在凄凉的申诉路上,需要有良知的法律人去帮扶一把。








