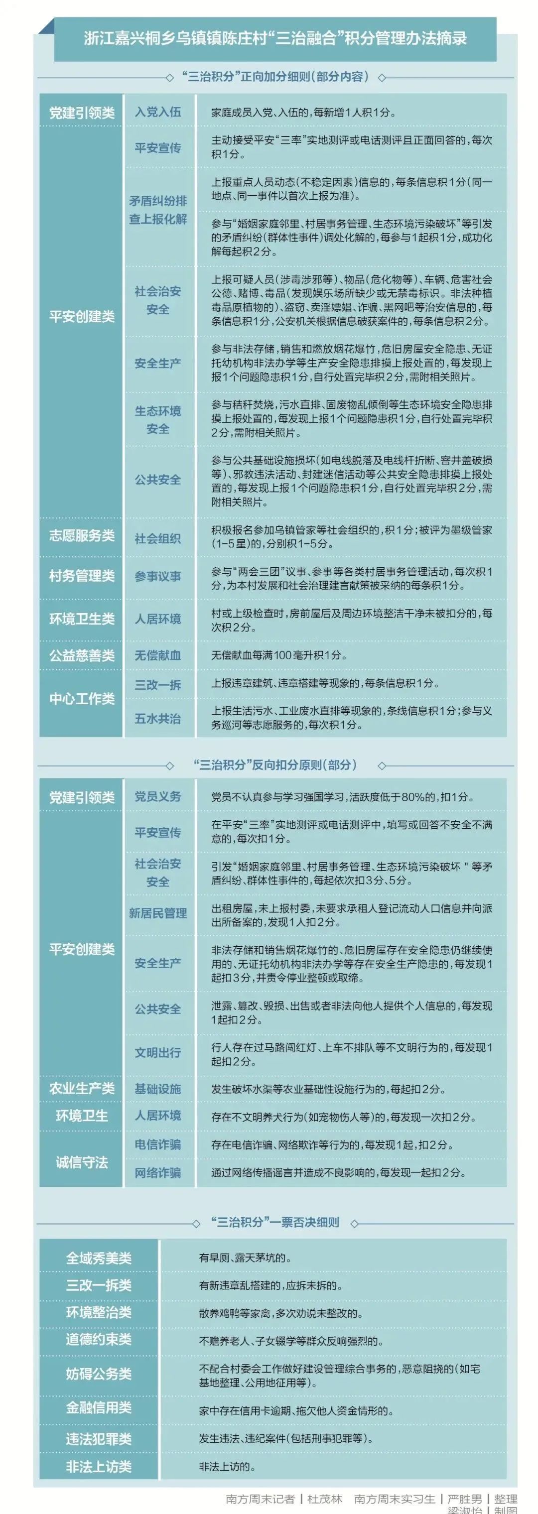
近日,浙江桐乡推行“积分制”引发不小的争议。按照当地的规定,民众在日常生活中的各种表现,有“加分”和“扣分”两部分。
加分项既包括举报违法犯罪、积极参与垃圾分类等等。扣分项包括邻里关系不和谐、违反计划生育政策、无理上访、越级上访等等。
获得高积分的民众,可以获得当地政府的各种奖励,包括服务、卡券等等。
外来人口的积分,还与子女入学挂钩。换言之,要想孩子在公办学校上学,家长的“分”很重要。
桐乡这个“积分制”,比起之前苏州的“文明码”厉害多了。所谓的“积分制”,对民众生活管理之细致,之繁琐,令人叹为观止。
对此,我当然完全不赞同,其中的道理,我在《“健康码”还没走,“文明码”又来了》一文中说得很明白——
人不能被分成三六九等,不能当成当作流水线上的零件管理。类似孩子就读公立学校等待遇,是不可剥夺的权利,政府只有保障的义务。
所以在这里,我也不想再把道理重复一遍了。倒是桐乡“积分制”中的一个细节,引起了我的注意,值得拿出来专门说说。
桐乡“积分制”中,有一个扣分项目这样写道:平安“三率”实地测评或电话测评中,填写或回答不安全不满意的,每次扣1分。
什么叫平安三率?说白了就是上级政府进行的民意调查,考核基层民众对于当地政府工作的满意度,涵盖社会治安、生态环境、食品安全等内容。
我想,这些攸关民众切身利益的工作,基层政府做得好不好,每个人心中都有一杆秤,满意的人当然有,不满意的同样不在少数。
但是,凭什么不分青红皂白,强行要求民众一律回答“满意”?说“不满意”竟然还要扣分,这未免太霸道了吧。
这难道不是公然造假,难道不是欺骗上级吗?
桐乡的这个做法,并不是孤立个案。最近,有一张图在网络上广泛流传,某地公开悬挂一条宣传横幅,横幅赫然写着:
您接到xxxx电话请回答:“我知道!我满意!好!”
类似接到上级调查电话或问卷时,要求必须回答满意,甚至“非常满意”的例子,还有很多。
比如,杭州余杭区政府官方账号“余杭发布”就公开发布了这一条信息——
在接受浙江省“ 美丽城镇满意度调查”电话调查时,要回答“非常满意”,甚至“还行”“还好”都不行。
一些地方政府想让自己的工作获得上级认可,这样的心情可以理解,但是,你要让民众为自己脸上贴金,是不是先尊重一下民众的感受?
你认为你做的好,不代表民众就一定认可,一定满意啊。
有些时候,政府部门光玩一些花架子,甚至弄虚作假,民众真正关心的问题却不闻不问,这样的事还少吗?
其实,一个地方的治理做得好不好,关键不在于政府部门多努力,而是在于,作为普通人,哪怕他再卑微,敢不敢讲出真话,而政府部门能不能善待真话。
用李文亮医生的那句话说,“这个社会不能只有一种声音”。
用所谓的“积分制”,用“扣分”作为要挟,乃至想尽各种办法,强迫所有人说同一种声音,这是社会的倒退。
无论如何,我们不能连说“不满意”的权利都没有了!








