文字版:
行政上诉状
(2012)朝行初字第82号
上诉人(原审原告):北京发课文化发展有限公司
地址:北京市朝阳区崔各庄乡草场地村258号内1号
法定代表人:路青
被上诉人(原审被告):北京市地方税务局第二稽查局
地址:北京市朝阳区裕民路12号院C3座
法定代表人:郭筑明
上诉人因不服北京市朝阳区人民法院2012年7月20日作出的(2012)朝行初字第82号《行政判决书》之枉法裁判,依法提起上诉。
上诉请求:
1、请求二审法院公开开庭审理本案;
2、请求二审法院依法撤销(2012)朝行初字第82号《行政判决书》、发回重审;或在查清事实的基础上,依法改判;并撤销被上诉人于2011年11月1日所作出的二稽税稽罚字201156号《税务行政处罚决定书》(下称《处罚决定书》)。
事由与理由:
2012年7月20日,北京市朝阳区人民法院(下称“原审法院”)作出(2012)朝行初字第82号《行政判决书》(下称《原审判决》),认为上诉人“要求撤销行政处罚决定的诉讼理由均不能成立”,遂驳回上诉人的诉请,但又不敢在判决书中指出是哪一条理由“不能成立”。
上诉人经通观《原审判决》全文,发现《原审判决》针对上诉人代理律师所提出的、有关涉及发票和企业所得税的处罚中根本不存在相应证据的代理意见完全不作正面回应;法官的论证、对证据的采信都没有体现;理由部分没有理由。特别是对代理律师所指出的,被上诉人没有在听证会、以及庭审中出示所谓涉案的58张虚假发票,却对上诉人以“未按规定取得、开具”发票的行为予以处罚的异议;以及被上诉人知法犯法,在认定上诉人偷逃企业所得税时,故意隐瞒上诉人的成本支出、直接将工程款收入作为企业所得税的应纳税所得额,由此创造出上诉人几乎高达100%的利润率的神话等涉及本案是否成立的关键问题更是讳莫如深,完全不作理会。上诉人联系原审法院在庭审中,武楠审判长以“庭审听从法庭指挥”为借口,在庭审的各个环节设置障碍、百般刁难上诉人的三位代理律师。例如在对处理和处罚的两个案件的辩论中,总共只给了三位代理律师十分钟的辩论时间。上诉人经向数学老师求教后、用下列公式计算:10分钟÷2个案件÷(3位代理律师+法定代表人) =75秒/案/人,得出每位代理律师可以用75秒的时间来向法庭阐明自己观点的结论(二审法庭可以调阅原审法院的视频资料以求证真伪)。由于上诉人的三位代理律师在武楠审判长所独创的“读秒审判法”面前显得是如此地不适应,根本无法用75秒的时间来阐明、并使得合议庭予以采信自己的观点,致使原审法院作出如此荒唐的判决,三位代理律师也负有一定的责任。
综上上诉人认为,《原审判决》是以牺牲原审法院、以致于国家法律的公信力为代价,所作出的一份极不公正、极不讲理的判决,该判决既不讲事理、情理、也不讲法理。原审法院无论在事实的认定、证据的采纳、还是在法律的适用、程序的恪守等各个方面均存在着极其严重的错误,具体事实与理由如下:
一、被上诉人就“未按规定取得、开具”发票、以及偷逃企业所得税对上诉人处罚时,不仅违反法定程序,而且“主要证据不足”;但原审法院为达到帮助被上诉人胜诉的目的,在庭审和实体判决中均回避了上述事实,是典型的“事实不清”。为此,二审法院应公开开庭,以查明案件事实。
1.1 被上诉人在不能提供涉案发票的情况下,就对上诉人以“未按规定取得、开具”发票的违法行为进行处罚,是典型的“主要证据不足”;原审法院明知被上诉人不能提供被诉具体行政行为的证据,却仍维持其处罚决定,是典型的“事实不清”和枉法裁判。上述错误的处罚决定和枉法裁判依法应予撤销。
1.1.1 被上诉人根据北京市地方税务局票证管理中心、北京市国家税务局出具的证明(以下合称“税务机关”,见被上诉人《证据目录》 证据三 P3 第13~20行),认定上诉人共有58张发票存在“未按规定取得、开具”发票的违法行为,并予以处罚见《处罚决定书》 “违法事实”、“处罚决定”第(三)项 。
上诉人如果违反国家发票管理规定,理应受到处罚。但问题在于无论是在听证程序、还是在行政诉讼程序中,被上诉人都拿不出该58张涉案发票进行质证,以支持其处罚决定。而武楠审判长面对三位代理律师坚持要对58张涉案发票进行质证、以证明其处罚是否有证据支持的正当要求给予了严厉的训斥、并拼命敲打法锤,以致于代理律师不得不提醒武楠审判长 “要爱护公物”。被上诉人最终在法庭的袒护下,没有提供该58张涉案发票供上诉人进行质证,而原审法院又维持了其处罚决定。
上诉人认为,58张涉案发票是直接证据、税务机关的鉴定证明是间接证据。税务机关应当以该58张涉案发票作为检材,对其真实性、合法性经过甄别后作出相应的鉴定结论。如果没有该58张涉案发票,税务机关又是如何作出鉴定结论的呢?真所谓皮之不存、毛将焉附? 上诉人据此有充分理由认为,所谓58张涉案发票完全是被上诉人所杜撰的谎言。
上诉人提请二审法庭注意的是,《原审判决》在“被告提交的证据”一节中也承认被上诉人只是依照税务机关所出具的鉴定证明,而没有58张涉案发票(哪怕是复印件)、就对上诉人作出了处罚决定(见《原审判决》P4 倒数第1行~P5第7行)。《原审判决》在 “经审理查明”一节中也承认被上诉人只是依照税务机关所出具的鉴定证明,而没有58张涉案发票、就对上诉人作出了处罚决定(见《原审判决》P11第14~19行)。但原审法院在其判决书中却故意回避了上诉人坚持要求被上诉人出示58张发票、进行质证的意见,并对被上诉人如此“主要证据不足的”违法行政行为视而不见,却认为 “原告要求撤销行政处罚决定的诉讼理由均不能成立”,进而驳回了上诉人要求撤销《处罚决定书》的诉请。上诉人不认为行政庭的法官糊涂,而是在装糊涂,才会在没有事实根据的情况下作出如此荒唐的判决。
1.1.2上诉人认为,依照我国《行政诉讼法》第三十二条“被告对作出的具体行政行为负有举证责任,应当提供作出该具体行政行为的证据和所依据的规范性文件。”以及《最高人民法院关于行政诉讼证据若干问题的规定》(下称《最高院证据规定》)第一条第一款“根据行政诉讼法第三十二条和第四十三条的规定,被告对作出的具体行政行为负有举证责任,应当在收到起诉状副本之日起十日内,提供据以作出被诉具体行政行为的全部证据和所依据的规范性文件。被告不提供或者无正当理由逾期提供证据的,视为被诉具体行政行为没有相应的证据”的规定,被上诉人应当向法庭提供作出被诉具体行政行为的证据。而原审法院却无视上述法律规定,在被诉具体行政行为没有证据支持的情况下,仍然维持原处罚决定,是典型的事实不清和枉法裁判。一旦《原审判决》发生法律效力,就将开创出一个极为恶劣的先例,也给了税务机关一个暗示,今后要想处罚谁,无需任何证据材料,只要自己出一份鉴定结论,指控某人或某单位偷税,就可以就对其实施处罚,这必将导致公权力的滥用,公民、法人的合法权益也必将受到不法侵害。因此,上述错误的处罚决定和枉法判决应依法予以撤销。
1.2 被上诉人故意隐瞒上诉人在“博雅园、三影堂、上院”三个工程项目中的成本支出,并知法犯法、直接以工程款收入作为应纳税所得额,不仅创造出几乎高达100%的利润率的神话,也创造了将北京同期建造成本大幅下降465%的奇迹,并以此神话和奇迹为依据、对上诉人处以高额罚款。发课公司偷税案完全是由被上诉人利用联合办案所炮制的冤假错案,该“事实不清”的判决依法应予撤销。
1.2.1被上诉人为将发课公司偷税案办成“铁案”,可谓费尽了心机。其首先通过联合办案的方式,由公安机关在没有合法手续的情况下、于2011年4月6日扣押了发课公司的全部会计资料至今(见北京市公安局《调取证据通书》京公经侦字2011058号);公安机关又在没有法律手续的情况下,羁押了发课公司的管理和财务人员。然后再由被上诉人对发课公司进行税务检查、并于2011年7月20日向上诉人发出《提供纳税资料通知书》,限定上诉人在7月29日前提交相关证据(见《原审判决》P11 第10~13行)。
被上诉人为达到提高上诉人应纳税所得额的金额、并对上诉人处以重罚的目的,借发课公司因会计资料被公安机关扣押而无法提供之机,在核算“博雅园”等三个工程项目的应纳税所得额时,违反《税收征管法》、《税收征管法实施细则》的相关规定,不采用核定征收的方式、而采用查帐征收的方式;其又违反法律规定,故意隐瞒了上诉人在“博雅园”等三个工程项目中的成本支出,直接以其收入作为应纳税所得额。并在艾未未丧失自由的情况下,逼迫其在《涉案事实认定书》上签字,承认“少缴纳企业所得税的涉案事实”、以及“未按规定取得、和开具”发票的行为,以作为发课公司认罪的铁证(见《原审判决》P6 第17~19行),据以对发课公司作出偷逃巨额税款的认定和处以重罚。同时,被上诉人为了不让艾未未在庭审中说出“被偷税”的真相、以保证庭审的“有序”进行,便由公安机关出面,以不说明理由的方式将艾未未封堵在家中,不让其参加6月20日和7月20日的庭审,以此将发课公司偷税案办成所谓的“铁案”。
但百密总有一疏,由于被上诉人以偷逃企业所得税对上诉人处以巨额罚款时,一不小心不仅为发课公司创造出了几乎高达100%利润率的神话,也创造了将北京同期建造成本大幅下降465%的奇迹,从而暴露出了一个让世人贻笑大方的破绽,将原本的所谓“铁案”搞成了一个豆腐渣工程,根本经不起阳光的照射,更不用说历史的检验了。由此可见,发课公司偷税案完全是被上诉人利用联合办案所炮制的冤假错案。
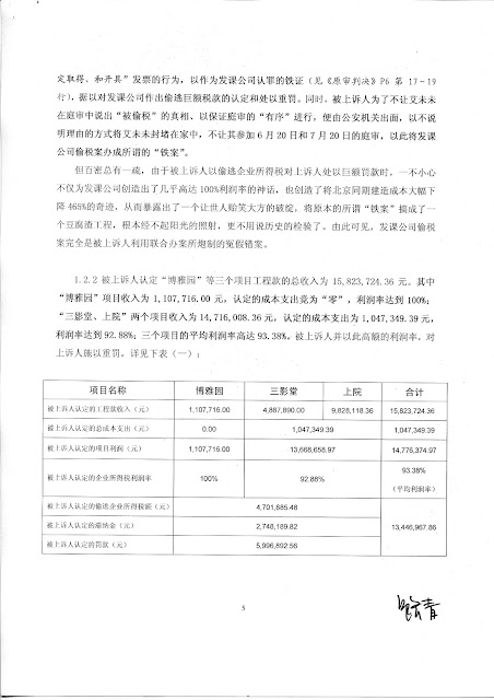
1.2.2被上诉人认定“博雅园”等三个项目工程款的总收入为15,823,724.36元。其中“博雅园”项目收入为1,107,716.00元,认定的成本支出竟为“零”,利润率达到100%;“三影堂、上院”两个项目收入为14,716,008.36元,认定的成本支出为1,047,349.39元,利润率达到92.88%;三个项目的平均利润率高达93.38%。被上诉人并以此高额的利润率,对上诉人施以重罚。详见下表(一):
项目名称 博雅园 三影堂 上院 合计
被上诉人认定的工程款收入(元) 1,107,716.00 4,887,890.00 9,828,118.36 15,823,724.36
被上诉人认定的总成本支出(元) 0.00 1,047,349.39 1,047,349.39
被上诉人认定的项目利润(元) 1,107,716.00 13,668,658.97 14,776,374.97
被上诉人认定的企业所得税利润率 100% 92.88% 93.38%
(平均利润率)
被上诉人认定的偷逃企业所得税额(元) 4,701,885.48 13,446,967.86
被上诉人认定的滞纳金(元) 2,748,189.82
被上诉人认定的罚款(元) 5,996,892.56
从上表中可以看出,根据被上诉人的认定,“博雅园”等三个工程项目平均利润率高达93.38%。而北京市建委颁布的《北京市建筑工程预算定额》京建经(2001)664号文所规定建筑行业的法定利润率也仅为7%。联想2011年中国GDP同比2010年增长9.2%、而税收同比2010年增加了22.6%,已激起全国网民的热议,以至于国家宣布2012年将实行减税。若按北京市7%的法定利润率计算,“博雅园”等三个项目的工程款收入应为2.11亿元,而不是如今的1582万元。而被上诉人作为专业的税务稽查部门,并不是“临时工”,当其作出“博雅园”等三个项目的利润率远高于北京市建筑行业法定利润率13.34倍的认定,还认为是依法办案时,上诉人只能用 “故意出入人罪”来解释其行为。
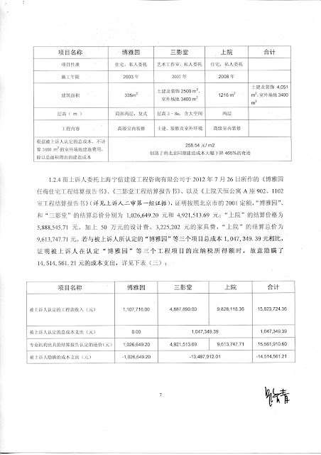
1.2.3“博雅园”系位于北京市农展馆路9号的高档住宅,建筑面积335m2,为两层复式结构的高档装修,该装修被2003年第三期《缤纷家居》杂志封面所采用。而被上诉人在认定“博雅园”工程款收入为1,107,716.00元的同时,将装修成本认定为“零”。任何有正常思维的人都会对“博雅园”的“零”成本装修感到不可思议,但历经税务稽查风云的被上诉人为其征收罚没款的需要,却作出了“零”成本的认定;而有着高学历、高智商的一审法官竟然也相信了被上诉人的“零”成本认定。
“三影堂”的土建、及装饰面积为2500 m2,层高3-8m,外墙为不规则艺术造型;另有3400 m2的场地为绿化、混凝土及砖铺道路;“上院”项目位于北京市东城区东直门内大街9号的高档住宅,建筑面积1216 m2,为两层复式结构。被上诉人认定“三影堂、上院”两个项目收入为14,716,008.36元,而其认定的包括材料、人工费在内的高档装修总成本支出仅为1,047,349.39元。
以被上诉人认定的总成本1,047,304.39元,即便将3400 m2的场地也列为“零”成本支出,除以4051 m2的总面积,得出土建、加装修的平均费用仅为258.54元/ m2,而同时期北京市仅土建的平均价格就达1200元/m2,被上诉人创造了将北京同期建造成本大幅下降465%的奇迹。由此可见,被上诉人在认定上诉人偷逃企业所得税时的随意性和荒唐性,详见下表(二):
项目名称 博雅园 三影堂 上院 合计
项目性质 住宅,私人委托 艺术工作室,私人委托 住宅,私人委托
施工年限 2003年 2007年 2008年
建筑面积 335m2 土建及装饰2500 m2,室外场地3400 m2 1216 m2 土建及装饰4,051 m2;室外场地3400 m2
层高( m ) 局部两层,复式 层高3 – 8m,含大空间 两层
工程内容 高级室内装修 土建、装修及室外环境 高级室内装修
根据被上诉人认定的总成本、不计算3400 m2的室外场地建造费用,除以总面积得出的建造成本 258.54元/ m2
创造了将北京同期建造成本大幅下降465%的奇迹
1.2.4而上诉人委托上海宁信建设工程咨询有限公司于2012年7月26日所作的《博雅园任梅住宅工程结算报告书》、《三影堂工程结算报告书》、以及《上院天恒公寓A座902、1102室工程结算报告书》(详见上诉人二审第一组证据),证明按照北京市的2001定额,“博雅园”、和“三影堂”的结算总价分别为1,026,649.20元和4,921,513.69元;“上院”的结算价格为5,888,545.71元,加上50万元的设计费、3,225,202元的家具费,“上院”的结算总价为9,613,747.71元。若与被上诉人所认定的“博雅园”等三个项目总成本1,047,349.39元相比,证明被上诉人在认定“博雅园”等三个工程项目的应纳税所得额时,故意隐瞒了14,514,561.21元的成本支出,详见下表(三):
项目名称 博雅园 三影堂 上院 合计
被上诉人认定的工程款收入(元) 1,107,716.00 4,887,890.00 9,828,118.36 15,823,724.36
被上诉人认定的总成本支出(元) 0.00 1,047,349.39 1,047,349.39
专业机构出具的结算报告认定的造价(元) 1,026,649.20 4,921,513.69 9,613,747.71 15,561,910.60
被上诉人隐瞒的成本支出(元) -1,026,649.20 -13,487,912.01 -14,514,561.21
1.2.5被上诉人提供的证据中,包括了发课公司与“三影堂”所签订的《建筑工程施工合同》、《北京市建筑安装工程预算书》、《三影堂艺术中心建设工程结算书》等文件。被上诉人正是依据上述文件,对发课公司作出在“三影堂”项目中取得了4,887,890.00元“应税收入”的认定(见被上诉人证据九,《原审判决》P7第4~12行)。上诉人要指出的是,上述4,887,890.00元“应税收入”中包括了金额为3,738,551.06元的43张材料款发票,该材料款系案外人刘正刚为“三影堂”项目代购材料所发生的代收代付款项(详见上诉人二审第二组证据)。依照收入确认原则,由于上述材料款的偿还并未导致发课公司经济利益流入,该款项不应被确认为发课公司的收入。但是,被上诉人一方面将上述3,738,551.06元材料款认定为发课公司的“应税收入”,以此为依据征收了营业税,并计入应纳税所得额;但在计算企业所得税时,按照被上诉人同样的逻辑,就应当将该3,738,551.06元的材料款在应纳税所得额的扣除项目中予以扣除,但被上诉人却采用了双重标准而未予扣除。直接导致了上诉人“被创造”出了几乎高达100%利润率的神话、也创造了将北京同期建造成本大幅下降465%的奇迹、而受到重罚。因此,一旦将3,738,551.06元材料款从发课公司的收入中予以剔除,将直接导致发课公司偷逃企业所得税案的根本性颠覆,故原审法院才以各种理由拒不接受上诉人以43张发票为基本素材所组成的、足以推翻被诉具体行政行为的证据,目的就是掩饰被上诉人故意不将材料款在应纳税所得额中予以剔除的真相。
综上,诚如上诉人代理律师在原审就指出的,被上诉人精心构筑了发课公司的偷税门大厦,详见下图:
//////////////////////////////////////////////////////////////////////////////////////////////////////////////////////////
从上图可以看出,偷税门大厦由发课公司偷逃企业所得税4,701,885.48元、滞纳金2,748,189.82元以及罚款 5,996,892.56元为主要建材构成。但是其地基又是坐落在“博雅园、三影堂、上院”三个施工项目平均高达93.38%的虚假利润率的“神话”、和将北京同期建造成本大幅下降465%的“奇迹”、和58张子虚乌有的虚假发票的基础之上。换言之,该大厦的基础不是事实,而是看似坚冰的“神话”和“奇迹”、及子虚乌有的虚假发票。而“神话”和“奇迹”又是建立在隐瞒项目成本支出的基础上,一旦事实被披露,就像坚冰被阳光照耀后会迅速融化,偷税门大厦也必将轰然倒塌。
被上诉人如此荒唐的作法若被法院所确认,其必定会推向全国,届时被上诉人仅凭罚没款一项,就可以使得中国的GDP爆增13.34倍,远超美国、日本GDP的总和,而稳居世界第一。这样的奇迹,上诉人不相信,但原审法院信了,但又不敢在其裁判文书中作出任何回应,才使得上诉人万分纠结而提起上诉,要求二审法庭公开开庭审理本案,以查明事实真相。
二、原审法院公然违反法律规定,不仅在庭审的各个环节设置障碍、百般刁难上诉人的代理律师;而且非法地剥夺了上诉人的举证权、质证权、和辩论权,以此来达到帮助被上诉人胜诉的目的。其造成的直接后果就是“事实不清”, 为此,二审法院应当公开开庭,以查明案件事实。
2.1 上诉人在举证期内向原审法院提出了依职权调取证据和延期举证的申请,但原审法院面对上诉人的申请却置若罔闻,直至庭审结束后的第16天,才告知上诉人调取证据的申请已被驳回;并在宣判前的一分钟,即上诉人提出延期举证申请的第44天后,才驳回上诉人的延期举证申请,非法地剥夺了上诉人的举证权。
2.1.1 被上诉人在认定上诉人企业所得税的应纳税所得额时,只认定收入,而故意隐瞒支出,并对上诉人处以重罚。而上诉人唯有调取到相关的会计资料,才能据以揭露被上诉人隐匿的事实、才能维护自身的合法权益。但上诉人的全部会计资料均被公安机关于2011年4月6日扣押至今,根据《最高院证据规定》第二十三条“原告或者第三人不能自行收集,但能够提供确切线索的,可以申请人民法院调取下列证据材料:(一)由国家有关部门保存而须由人民法院调取的证据材料;(二)涉及国家秘密、商业秘密、个人隐私的证据材料;(三)确因客观原因不能自行收集的其他证据材料”的规定,上诉人的申请符合《最高院证据规定》调取证据的条件。故上诉人于2012年6月7日向原审法院递交了《调取证据申请书》,并提供了“确切线索”,要求原审法院依职权到公安机关调取证据,以便证明被上诉人在刻意制造冤假错案。
但原审法院收到上诉人的申请后,并没有依照《最高院证据规定》第二十五条“人民法院对当事人调取证据的申请,经审查符合调取证据条件的,应当及时决定调取;不符合调取证据条件的,应当向当事人或者其诉讼代理人送达通知书,说明不准许调取的理由”的规定,对上诉人的申请予以审查,或及时到公安机关调取证据;或向上诉人送达《通知书》,说明不准许调取证据的理由。
2.1.2上诉人还要特别指出的是,上诉人提出调取证据、以及延期举证申请的日期为2012年6月7日;开庭日期为6月20日;宣判日期为7月20日。但上诉人收到原审法院驳回调取证据申请《决定书》的日期为7月6日,已超过开庭日期16天;直到7月20日上午9:30分、原审法院才以谈话的形式告知驳回上诉人延期举证的申请,此时离上诉人提出申请的日期已过了44天,离宣判仅还有1分钟。而任何从事法律工作的人都知道,证据必须经庭审质证才能产生法律效力,原审法院在开庭后的16天,甚至在宣判前的1分钟才告知上诉人调取证据、和延期举证的申请均被驳回,上诉人除了用无耻一词来形容外实在无言以对。这充分证明原审法院以拖延的方式来非法剥夺上诉人的举证权,以达到帮助被上诉人胜诉的目的。
2.1.3原审法院称上诉人调取证据的申请不符合最高院规定的条件,但又不能说出是不符合哪一条规定,甚至不敢在裁决文书中注明驳回的理由,可见其理由之苍白。就如同适龄青年进行婚姻登记,登记官员声称不符合“法定结婚登记条件”而不予登记,却不向登记当事人说明究竟是未达到法定婚龄、还是具有近亲属关系、或是患有医学上限制结婚的疾病。因此,原审法院所谓不符合“调取证据条件”的理由的实质是不讲道理,该理由也和最高人民法院在《关于进一步提高裁判文书质量的通知》中 “加强裁判文书说理,不断提高服判息诉率。说理是裁判文书的灵魂。”的要求相悖。
上诉人再次明确,根据《最高院证据规定》第二十三条的规定,法院调取证据的条件之一是相关证据“由国家机关保存”,现上诉人的全部会计资料均被公安机关自2011年4月6日起“保存”至今,原审法院还能认为是不属于法院调取的范围吗?!而上诉人因会计资料被公安机关所强行“保存”,既向法院提出调取证据的申请、也提出了延期举证的申请,完全符合《最高院证据规定》的条件。原审法院之所以寻找借口不予调取相关的证据,就是怕这些会计资料的出现、而引发多米诺骨牌效应,揭示了被上诉人隐匿的成本支出、进而推翻其处罚决定、并将其所炮制的冤假错案予以曝光。
2.1.4原审法院不仅不去调取证据,还在 本院认为 中称“被告已按规定确认与原告取得应税收入相关的成本费用并予以扣除,且向原告下达《提供纳税资料通知书》,要求其补充提供有关纳税资料,但原告未向被告提交材料”(见《原审判决》P13 第14~17行)。言外之意,被上诉人已经给了你“提供有关纳税资料”的机会,但你不提供,受到处罚是活该。但上诉人要大声疾呼的是,被上诉人和公安机关联合执法,在没有法律手续的情况下强行“保存”了发课公司的全部会计资料,然后限时限刻让你举证,过时就以偷逃税款的名义进行处罚,这已经超出了执法范畴而沦为剪径了。按理说,此类瞒不过上诉人的雕虫小技,竟还能瞒过见多识广的原审法官?!这只能说是原审法官为不得罪权力机关而故意装糊涂。
上诉人此番言论绝不是出于对原审法院、或者法官个人的恶意攻击,而是认为原审法院的行为亵渎了法律、损害了法律的尊严而发出的肺腑之言。
2.2 上诉人于6月20日开庭前、和开庭过程中三次向原审法院提交了“三影堂”43张材料款发票的证据,但原审法院却以已经口头告知了上诉人法定代表人路青举证期限为由而不予接受,上诉人认为其做法严重违反法定程序,非法剥夺了上诉人的举证权,具体理由如下:
2.2.1原审法院仅以口头形式告知原告法定代表人路青的举证期限,但根据北京市高院《关于一审行政案件程序的规定》(下称《北京高院程序规定》)第一条“行政案件经审查立案移送审判庭后,在开庭审理前,应当分别向诉讼当事人送达诉讼通知书……”以及第二条“诉讼通知书应当列明以下事项……
(三)诉讼当事人的举证范围、举证期限,以及逾期提供证据的法律后果。诉讼当事人因正当事由不能按期提供证据的,可以提出延期提供证据的申请”的规定,原审法院没有向上诉人送达《诉讼通知书》,明确告知举证的有关事项,而仅以口头形式告知举证期限的行为违反《北京高院程序规定》,其所谓口头举证期限的规定没有法律约束力。
2.2.2上诉人通过自身努力收集到上述证据的时间为2012年6月20日上午,即便原审法院认为超过了举证期限,但也属于《最高院证据规定》第五十二条第(三)项规定的“新的证据”,原审法院却违反法律不让质证,是典型的只许州官放火,不许百姓点灯。
2.2.3上述金额为3,738,551.06元发票若经质证成立,就足以推翻被上诉人对“博雅园”等三个工程项目仅为1,047,349.39元总成本支出的核定,也就足以推翻其对应纳税所得额的认定,也将推翻其对上诉人所作的巨额处理、和处罚决定。因此,“三影堂”项目的部分工程款发票在本案中起到牵一发动全身的关键作用。由于上述证据未在原审法院进行质证,故上诉人依照《最高院证据规定》第五十条“在第二审程序中,对当事人依法提供的新的证据,法庭应当进行质证”的规定,在二审中再次予以提交,请二审法庭进行开庭质证。
2.3原审法院在本案的审理中,为掩饰被诉具体行政行为的违法性,以“庭审听从法庭指挥”为借口,以“读秒审判法”为手段,违反“证据应当在法庭上出示,并经庭审质证”的法律规定,限制了上诉人对被上诉人证据的质证权。
原审法院在对被上诉人证据质证时,首先要求被上诉人将近2千页、杂乱无章的证据予以一次性宣读,却不向上诉人提交任何证据目录,再由上诉人一次性予以质证。而被上诉人配合也很默契,以超过CCTV播音员的语速宣读证据材料。上诉人提出按如此方式,根本无法进行质证时,原审法院却宣布要“庭审听从法庭指挥”,并称如不按合议庭的要求进行质证,将视为自行放弃质证权利。
上诉人在此情况下,对合议庭提出了回避申请。将近一个小时休庭后,原审法院被迫同意向上诉人提交《证据目录》,将2千页证据一次性质证、改为按组质证(共计9组,每组约为200页左右)。但武楠审判长再次启动“读秒审判法”,将每组200页证据的质证时间限定为5分钟、计300秒,平均每页证据的质证时间只有区区1.5秒。上诉人再次提出抗议,合议庭仍以“庭审听从法庭指挥”为借口,宣称若超过规定的5分钟,就算自动放弃质证权利。
上诉人认为,行政诉讼的原告有权对被告的证据进行质证,以证明其是否具有法律规定的关联性、客观性和合法性。同时,依照《最高院证据规定》第三十五条“证据应当在法庭上出示,并经庭审质证。未经庭审质证的证据,不能作为定案的依据”的规定,证据应当在法庭上出示,并经过庭审质证。而武楠审判长以“读秒审判法”为手段,非法地剥夺了上诉人的质证权。为此,上诉人依照《最高院证据规定》第三十五条、以及第五十条“当事人对第一审认定的证据仍有争议的,法庭也应当进行质证”的规定,请求二审法庭重新开庭,并对原审法院所认定的证据,重新进行质证。
2.4 原审法院在庭审中,不断祭出“庭审听从法庭指挥”的大旗,肆无忌惮地启动“读秒审判法”,以不合理的时间限制,违法剥夺了上诉人的辩论权。
原审法院在法庭辩论阶段,武楠审判长再次祭起“庭审听从法庭指挥”的大旗,启动“读秒审判法”,将三名律师对“处理”和“处罚”两个案件的辩论时间限定在十分钟之内。上诉人认为,根据我国《行政诉讼法》第九条“当事人在行政诉讼中有权进行辩论”的规定,当事人享有法定的辩论权。而相对于如此复杂的处理和处罚两个案件,分配到三名律师和法定代表人名下、每人每个案件仅有75秒的辩论时间。因此,原审法庭的辩论只不过是一种掩人耳目的形式而已。
上诉人认为所谓辩论,是指当事人在法院的主持下就案件的事实和争议问题,各自陈述自己的主张和意见,互相进行反驳和答辩。而本案既涉及相关的程序问题,也涉及许多实体问题,原审法院应当充分保障双方当事人行使辩论权力。但原审法院仅在形式上给予双方辩论权利,却通过“读秒审判法”来限制上诉人的辩论权。致使上诉人无法针对被上诉人被诉具体行政行为在程序上是否合法、实体证据上是否成立在法庭上充分表达自己的意见,从而达到帮助被上诉人胜诉的目的。武楠审判长所独创的“读秒审判法”,必定会成为司法丑闻而永载史册,受到历史的嘲弄。二审法院的法官比原审法院的法官更资深,自然会得出“读秒审判法”究竟是对司法审判的创新和改革,还是对法律的亵渎和庭审秩序的破坏作出自己的判断。
综上所述,上诉人认为,被上诉人以“未按规定取得、开具”发票为由,对上诉人处以罚款,却不能出示涉案的58张发票;以及被上诉人以偷逃企业所得税为由,对上诉人处以巨额罚款时,却一不小心地创造出了几乎高达100%利润率的神话,也创造了将比较同期建造成本大幅下降达465%的奇迹,将原本的“铁案”办成了豆腐渣工程,既未完成上级所督办的案件、又为世人所不齿。而原审法院面对如此“主要证据不足的”被诉具体行政行为,却仍以艾未未在丧失人身自由、以及在公安机关和被上诉人共同逼迫的情况下、在《涉税事实认定意见书》签署的“同意审核意见”为依据(见《原审判决》P6 第17~19行),驳回了上诉人的诉请。不由使人想起当年佘祥林杀妻案,虽然佘祥林之妻在“被杀死”之后11年又得以复活,但还有人称佘祥林有杀死其妻子的口供,所以杀人罪应予成立一样荒唐。
而国家设置行政诉讼的目的,就是将国家机关的行政行为放在阳光下,如果国家机关有错误,当事人可以通过司法渠道得到救济,这是对国家机关行政权的一种监督,使其能更好地履行职责。而司法是社会公正的最后一道防线,一次不公正的判决造成的危害远胜于十次犯罪,因为犯罪只是污染了水流,而不公正的判决则是污染了水源,丧失的是司法机关的公信力、动摇的是我国法制的基石。因此,不能让司法监督仅流于形式。
当事人到法院提起行政诉讼,是希望通过法院的审理、充分表达诉求,并希望能得到法院的公正判决。而公正判决的前提就是程序的公正,而程序公正的一个重要前提就是审判公开,将庭审活动置于阳光之下。由于本案的特殊影响力,在法庭外安排的安保人员竟百倍于庭审人员,以至于律师上厕所都有人“护送”。但上诉人不敢恭维的是,原审法院的演戏也不像个演戏的样子,安排的五名旁听群众演员实在是太不专业、太不敬业。使得法庭中似乎只有原、被告和法官,而没有旁听人员,使得名为公开的审判变为内部审判,公开也名存实亡。而不公开的审判必定不能保证程序的公正,而没有程序的公正,就不可能有实体的公正,这就是国家制定《行政诉讼法》及最高院作出相应司法解释的初衷。也是上诉人在诉请中特别请求二审法院公开开庭审理本案的缘由。请贵院在二审中依照《最高院证据规定》第五十条的规定,对上诉人所提交的新的证据进行质证;并对原审法院所认定的,但与事实严重不符的证据也进行质证,而还发课公司偷税案的原来面目,并作出公正的裁判。
此致
北京市第二中级人民法院
北京发课文化发展有限公司
路青
2012年8月3日
附:北京发课文化发展有限公司二审提供证据目录:
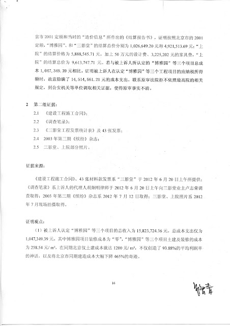
1 第一组证据:
1.1 《博雅园任梅住宅工程结算报告书》;
1.2 《三影堂工程结算报告书》;
1.3 《上院天恒公寓A座902,1102室工程结算报告书》。
证据来源:
上述证据系上海宁信建设工程咨询有限公司(下称“宁信公司”)受上诉人委托,于2012年7月26作出。
证明观点:
被上诉人对上诉人在“博雅园、三影堂、上院”三个工程项目中作出15,823,724.36元工程款收入的认定,但对“博雅园”项目却作出了“零”成本支出的认定,对“三影堂、上院”两个工程项目作出了仅1,047,349.39元成本支出的认定,而宁信公司依据北京市2001定额和当时的“造价信息”所作出的《结算报告书》,证明按照北京市的2001定额,“博雅园”、和“三影堂”的结算总价分别为1,026,649.20元和4,921,513.69元;“上院”的结算价格为5,888,545.71元,加上50万元的设计费、3,225,202元的家具费,“上院”的结算总价为9,613,747.71元。若与被上诉人所认定的“博雅园”等三个项目总成本1,047,349.39元相比,证明被上诉人在认定“博雅园”等三个工程项目的应纳税所得额时,故意隐瞒了14,514,561.21元的成本支出。联系原审法院拒不依照最高院的相关规定,到公安机关等单位调取相关证据,使得原审事实不清。
2 第二组证据:
2.1 《建设工程施工合同》;
2.2 《调查笔录》;
2.3 《三影堂工程发票统计表》及43张发票;
2.4 2003年第三期《缤纷》杂志;
2.5 三影堂、上院部分照片。
证据来源:
《建设工程施工合同》、43张材料款发票系“三影堂”于2012年6月20日上午所提供;《调查笔录》系上诉人的代理人胡炯明律师于2012年6月20日上午向三影堂业主卢志荣调查取得;2003年第三期《缤纷》杂志系2012年7月12日取得;三影堂、上院照片系2012年7月现场拍摄取得。
证明观点:
(1)被上诉人认定“博雅园”等三个项目的总收入为15,823,724.36元,总成本支出仅为1,047,349.39元,其中博雅园项目装修成本为“零”,“博雅园”等三个项目土建及装修的成本为258.54元/ m²,在同期北京仅土建成本就达1200元/ m²,不仅创造了93.88%的平均利润率的神话,以及将北京市同期建造成本大幅下降465%的奇迹。
(2)上诉人委托律师向三影堂调取了土建及装修材料的43张发票,证明三影堂的主体建筑位2500平方米(层高为3—8米),不计人工的材料费已达3,738,551.06元。已远超过被上诉人认定的1,047,349.39元。
(3)被上诉人一方面将上述3,738,551.06元材料款认定为发课公司的“应税收入”,以此为依据征收了营业税,并计入应纳税所得额;但在计算企业所得税时,却未将该3,738,551.06元的材料款在应纳税所得额的扣除项目中予以扣除,并以此对上诉人加以处罚。
(4)相关照片至少证明,“博雅园”如此的装修不可能“零”成本,充分证明被上诉人在认定应纳税所得额时,没有依法扣除相应的成本支出,也充分证明原审法院在没有查清事实的基础上作出了枉法裁判。
本文由自动聚合程序取自网络,内容和观点不代表数字时代立场


























