作者:上海反家暴志愿者
大家好,我们是几位在上海的反家暴志愿者。白天,我们有着自己各自的工作,而在生活的间隙,我们也有着另一个身份:反家暴志愿者。
我想你和我们一样,过去的几年里看到家暴事件频频发生,那些受害者的经历、被打的视频让人揪心。
在关于家暴的讨论中,大部分人会提到的可能是去派出所报警、向妇联求助、或者找律师打官司等建议,而被很多人忽略的一种求助方法,是向法院申请“人身安全保护令”。
“人身安全保护令”是2016年3月开始实施的《中华人民共和国反家庭暴力法》中的一大亮点,为了预防可能(继续)发生的家庭暴力,申请人可以请求法院限定被申请人的行为,通过获得保护令而免于任何形式或特定形式的暴力。可申请的内容包括:(一)禁止被申请人实施家庭暴力;(二)禁止被申请人骚扰、跟踪、接触申请人及其相关近亲属;(三)责令被申请人迁出申请人住所等;(四)保护申请人人身安全的其他措施。保护令的有效期不超过六个月,而在生效期间,若施暴者再次实施家庭暴力,重则被追究刑事责任,轻则面临着“一千元以下罚款、十五日以下拘留”的处罚。
听起来是不是简洁有力?然而,现实生活中的保护令是否真的能够发挥这样的作用呢?
我们检索了上海法院从2016年至2020年底在网上公布的全部裁定书,一共检索到179个保护令申请案例,将从中的发现写成了一份报告。这些公开的案例检索显示,《反家暴法》实施近五年来,上海只核发了91份保护令。从这些为数不多的保护令文书中,可以窥探出一些家暴案件的样貌:家庭暴力的受害者是谁?Ta们受到了怎样的暴力?在“人身安全保护令”的申请过程中,会遇到怎样的困难?保护令能保护这些受害者吗?
阿云的故事
这份报告很长,我们想先从接触到的一个家暴幸存者阿云(化名)谈起。
阿云是一位家暴受害者,30多岁,有着不错的学历和工作,和丈夫有两个孩子。从恋爱起,她就遭到了来自男方的家暴,严重时甚至导致骨折。她是一位有求助意识的女性,曾多次报警求助。在请求警方出具“家庭暴力告诫书”时,她在网上搜索了许多其他公安机关开具的告诫书式样,发给负责民警,并打印出来交给派出所,向警方反复解释和请求,最终拿到了告诫书。做了这些后,她希望通过申请人身安全保护令制止暴力。
就是这样一位有维权意识、并留心保留家暴证据的“完美受害者”,阿云申请保护令的过程也充满坎坷。当她到法院时,被多个工作人员告知并不了解保护令,而有些工作人员就算了解,也不知道怎么操作。
在阿云的再三请求下,她联系到了负责的工作人员,而对方告知她申请保护令“至少需要两份报警回执”,这对绝大多数受害者来说是非常高的要求。阿云“庆幸”自己曾有拿过两份报警回执,但没想到即使这样,法官依然拒绝受理她的申请,其中一个原因竟然是“因保护令审查时间有限,所以下午来提交的申请均不受理”。
她在法院耗了四五个小时,依旧被不断推诿。最后,阿云当着法官的面,掀开衣服露出家暴留下的伤痕和肿块,法官才动了恻隐之心,答应让她第二天一早来申请。
阿云的故事是许多家暴受害者求助困境的缩影。《反家暴法》规定,“当事人因遭受家庭暴力或者面临家庭暴力的现实危险,向人民法院申请人身安全保护令的,人民法院应当受理。”而在具体的求助过程中,遇到的问题是复杂而多样的,并非想象中那么顺利。
报告发现
在接下来的内容中,我们想和你分享《上海受理和核发保护令情况考察》(反家暴法实施五周年系列监测报告-地方专题篇)的部分发现和讨论。
01、受理数量少
《反家暴法》实施了近5年,上海市16个区法院一共仅受理了约400-440份保护令申请,在我们的研究中,共检索到179起保护令个案。
这个数据有多小呢?根据2016年上海妇联披露的数据,2016年上海治安系统涉及家暴的接警数量接近3000件,而该年上海法院共受理的人身安全保护令为106起,即受理保护令的数量不及家暴报警人数的一成。根据第三期中国妇女社会地位调查,在婚姻生活中曾遭受过家庭暴力的女性占 24.7%。由此估算,5年来受理保护令数量仅为上海的受暴女性数量的约千分之五。
02、谁在受暴?谁在施暴?
我们发现,79%的保护令申请者,即受暴者,都是女性,而被申请者,即被指控的施暴者,88%是男性。二者间的关系74%以上是夫妻,其次17%是父母子女。我们仅检索到一起保护令中当事人是同居男女朋友关系。
无论是受暴者和施暴者,他们的年龄主要在31-50岁之间(60%以上),8岁以下的未成年申请人占6%,60岁及以上的老年申请人有14%。
这些案例中,平均的家暴持续时间为 3 年零 9个月。而暴力时间长于 9 年以上的有 11%,最长的时间达 50 年。
超过七成的申请人受到两种及以上种类的暴力。肢体暴力最为普遍,达到 98%,精神暴力 76%,破坏财物 18%,经济控制 4%,限制人身自由 5%,婚内性暴力有1%。
03、核发率不高
在我们研究的案例中,51%保护令申请被核发,38%被驳回,11%为申请人撤回。也就意味着,只有约一半的保护令申请者,最终能获得法院的核发。
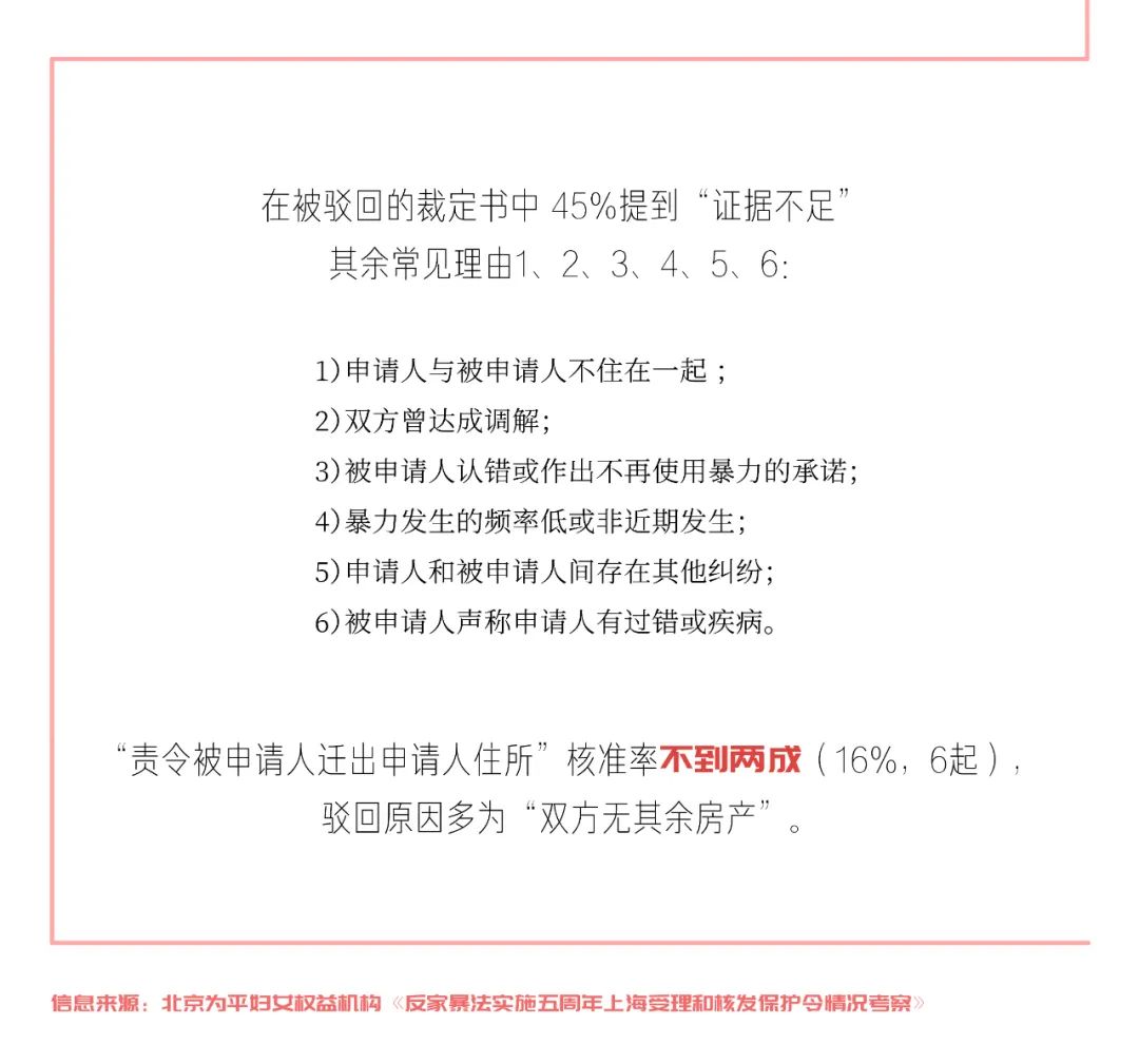
在被驳回的69份案例中,45%的裁定书都提到“证据不足”。但事实上,高达八成的申请提出了证据,且71%申请提交了两项及以上的证据,仍有27%被驳回。
家暴是有隐秘性、控制性等特征的,受害者取证本身就存在很大风险和困难。因此,如果司法部门对证据持有过高的标准,未能考虑到受暴者的现实困难处境,恐怕无法真正保护受害者。
我们在研究裁判书中法院释明的驳回理由时,更是强烈地感到了受害者的困境。除了“证据不足”外,法院给出的驳回理由通常包括:1)申请人与被申请人不住在一起 ;2)双方曾达成调解;3)被申请人认错或作出不再施加暴力的承诺;4)暴力发生的频率低或非近期发生;5)申请人和被申请人间存在其他纠纷;6)被申请人声称申请人有过错或疾病。
一些法官在受理保护令申请时,不是单纯根据法律的规定,而是受自己安全观、家庭观、性别观的影响作出驳回裁定,例如认为被申请已主动道歉、承诺不再施暴,双方已分居等等。这些驳回理由无形之中在为暴力开脱、对施害者宽容、使暴力合理化,有悖于法律规定和反家暴精神。
04、近四分之一申请超时处理
《反家暴法》第二十八条规定“人民法院受理申请后,应当在七十二小时内作出人身安全保护令或者驳回申请;情况紧急的,应当在二十四小时内作出。”
但我们检索的案例中近四分之一的处理时间超过72小时,最长处理时间为29天。在超时处理案例中,有不少暴力有高危和紧急的情节,例如死亡威胁、使用菜刀、用热水泼脸、纵火、甚至致使申请人从三楼跳下等。
《反家暴法》对处理时间的规定,意在对家暴受害者进行及时、有效的保护,而法院超期处理,难以实现保护令制度的目的,预防和制止紧急和高危的暴力。
05、特殊保护群体境况需更多关注
《反家暴法》第五条第三款:“未成年人、老年人、残疾人、孕期和哺乳期的妇女、重病患者遭受家庭暴力的,应当给予特殊保护。”
《反家暴法》第二十三条第二款:“当事人是无民事行为能力人、限制民事行为能力人,或者因受到强制、威吓等原因无法申请人身安全保护令的,其近亲属、公安机关、妇女联合会、居民委员会、村民委员会、救助管理机构可以代为申请。”
本研究检索到18岁以下的未成年申请人有6%,60岁及以上的老年申请人有14%。有1起申请人为孕期和哺乳期的妇女,1起申请人为精神分裂患者,未能检索到其他重病患者和残疾人的申请。本报告也未能检索到性少数群体受害者的保护令申请,但上海的确也发生过性少数受家暴的案例,例如2019 年社交媒体披露了多人出动营救蝴蝶(网名)和跨性别者恋爱被父母限制人身自由的事件。
然而,我们检索到的特殊保护群体申请案例中,无一例是上述责任机构代为申请的情况。由于弱势和边缘群体面临更强的信息缺乏、资源缺少、社会污名化、歧视与偏见,可以想象,其报警、求助或申请人身安全保护令将更加困难,更加缺乏相关的资讯、资源与机会,他们的受暴情况更加难以进入司法系统、获得公权力部门的保护。因此,反家暴责任机构更应积极发挥职能,保护特殊保护群体受害者利益。
06、人身安全保护令制度仍需完善
《反家暴法》及其中专章规定的人身安全保护令,是法律总结我国和全球反家暴经验而做出的制度建设,是包括受害者在内的非常多的人倡导的结果。人身安全保护令制度在有效保护受害者方面已经显示出不可低估的作用,但仍需相关各方进一步用好用足,充分地实现其立法初衷。
《反家暴法》宣告国家禁止一切形式的家庭暴力,在实施五周年之际,希望责任机关提升反家暴意识和能力,让保护令成为受害者切实有力的“保护伞”,推动性别平等和家庭平安。
以上为本报告的部分发现,更多的数据和案例请点击【阅读原文】获取报告全文。









