这算是《法律 | 因为被封号,我们起诉了豆瓣》的第二篇后续。在本文当中,我会详细介绍我们起诉社交平台的具体经过,并进行相应的法律分析。
过去近9个月的时间里,我同时在帮几位被炸号的朋友起诉相应的社交平台(包括豆瓣和微博),主要的诉讼请求即为解封账号。其中,只有桔子起诉豆瓣的案子,侥幸立上了案并拿到了一审判决,而其他人,甚至至今都还没能立上案。
在第一篇后续《法律 | 因封号起诉豆瓣后,我们收到的判决》中我说过:通过过去近9个月的诉讼经历,一个残酷而又客观存在的现实已经浮现出来——如果你因为言论(尤其是涉zheng言论)而被社交平台封号,在通过申诉未能解封账号的情况下,那么在此地,你很难再通过司法途径去解除对账号的封禁——首先,在程序层面,“言论封号类案件”(暂且这样称呼)的立案相当之难,你的立案申请有极大概率会被挡在法院门外;其次,就算侥幸立上了案,进入实体审理阶段,你还需要面对《网络信息内容生态治理规定》等法律法规以及《用户协议》等平台规则近乎苛刻的要求,你的言论很难经受得起如此严苛的审视,所以如果你要想最终拿到一个胜诉判决,也极为困难。
本文当中,我会通过对过去9个月诉讼经历的梳理与分析,以更详实的内容来印证我的上述论断,同时也抛出一个问题:被封号以后,起诉社交平台到底有多难?
本文分为四个部分:
1.起诉前的准备
2.立案的经过
3.审理与判决
4.诉讼的难点与我的意见
全文一万余字(且不包含图片中的内容),略具专业性。你可挑选感兴趣的部分阅读。
一 起诉前的准备
桔子并不是一开始就准备起诉豆瓣的,在提起诉讼之前,桔子已经进行了多次申诉。
2022年3月,桔子在上海。3月29号,桔子的豆瓣账号被判禁言60天,虽然不满,但桔子一开始尚且还能接受,想着那就安静60天吧。
30号,桔子发现账号状态忽然又从“禁言60天”变成了“永久停用”,所有资料全部消失。这下桔子急了,这是她使用了15年的账号,有她无数的记录,某种意义上,这个账号已经成为她生命的一部分。
4月起,桔子开始依照豆瓣制定的申诉程序,通过网页及邮件多次进行申诉,但豆瓣始终未能解除对账号的封禁。一开始,豆瓣还会对桔子的申诉进行回应,而到后面,豆瓣连任何回应都没有了,并且豆瓣的人工客服也始终无法接通。
▲桔子的全部申诉记录

▲桔子的申诉页面之一

▲豆瓣的回应之一
申诉无果,无奈,5月初,我们决定提起诉讼。
而在提起诉讼之前,我也对类似案件进行了大量的法律检索。我在裁判文书网与威科先行等专业的法律文书检索网站上,以“封号/封禁账号/永久停用”、“网络服务合同纠纷/网络侵权责任纠纷(即案由)”、“时zheng类/违法违规内容(即封号原因)”等关键词进行了检索,然后发现一件很有意思的事情:我虽然检索出不少与封号相关的判决(比如因开挂被封了游戏账号),但在这些判决里面,几乎没有一例的封号原因是“发布了违反法律法规或管理规定的内容”(即因言论被封号的)。
当然,也有一些比较近似的案例,比如关凯元案【(2016)京01民终6030号】、朱宋煜案【(2022)沪0116民初13320号】、程喆案【(2019)辽10民终1671号】、张丕穆案【(2017)湘0111民初4335号】等等。但这些案件当中,要么是只有一个管辖权异议的裁定,还没有相关的判决书(如朱宋煜案);要么是时间有些久远,参考意义不大(如关凯元案、张丕穆案);要么是法院未正面认定用户的言论到底是否属于违法违规言论(如张丕穆案);要么是案件情形与本案有些差别(比如程喆案当中,封号原因主要是“灌水”而非“违规言论”;又比如关凯元案当中,账号只是被限制在贴吧中发言)。
并且,也很有意思的是,这些近似的判决,都不是由北京互联网法院作出的。
可以说,你很难在网上找出一份五年以内的“言论封号类判决”(严谨起见,我不能说绝对没有,但数量肯定极少)。
网上几乎没有类似的判决,那这就很有意思了,全国有这么多社交平台,每年有那么多账号因不当言论被封,我不相信在这些被封号的用户里边,没有一个去起诉社交平台的。
所以更可能的情况是,有人的确去起诉了,只是最终我们看不到判决的存在。那大概就只有三种可能性:
1.对于“言论封号类案件”,法院不给立案,以致于这类案件很难进入诉讼程序;
2.案件能够立案,但双方当事人和解了,原告撤诉,所以不会生成相关的判决书;
3.立案了,法院也判了,有判决书了,但法院不会让这些判决书上网公示。
所以在一开始,我对于“言论封号类案件”立案难,是有心理准备的,而之后的经历又进一步告诉我,我也许还是低估了这个立案的难度。
确定要起诉后,我们还要再确定案件的“案由”和“管辖法院”。(对前者的选择也会影响到后者。)
从法学理论来看,社交账号作为一种“虚拟财产”,它的法律属性至今还存在着争议,限于篇幅,此处我就不再展开;不过从法律实务的角度来说,无论以“合同”还是以“侵权”的角度来起诉,都是可行的,二者存在竞合,择一起诉即可,比如在我此前所检索的封号类判决当中,就既有“网络服务合同纠纷”,也有“网络侵权责任纠纷”。
不过,从大量的判例来看,对于类似案件,以“网络服务合同纠纷”来起诉还是属于主流,并且这也更有利于平台用户在法律层面的论述(比如以“违约”来起诉,用户所承担的举证责任相对较小)。所以一开始,我们选择了以“网络服务合同纠纷”来起诉。
而如果选择以“网络服务合同纠纷”来起诉,就必然绕不开“协议管辖”的问题。根据民事诉讼法规定,协议双方可以约定纠纷的管辖法院,比如豆瓣的《豆瓣使用协议》第14.2条就约定:“协商不成时应提请豆瓣实际运营者所在地有管辖权的人民法院通过诉讼解决。”而我们在使用豆瓣账号的时候,就必须先勾选同意豆瓣的《豆瓣使用协议》,也就相当于我们接受了使用协议当中的内容,当然,也包括其中关于管辖的约定。而豆瓣运营主体的所在地位于北京市朝阳区,因此,我们只能向北京市朝阳区具有管辖权的法院提起诉讼。
与此同时,北京在2018年成立了北京互联网法院(以下简称北互),北互集中管辖北京市辖区内,应当由基层人民法院受理的第一审特定类型互联网案件,其中,就包括常规的“网络服务合同纠纷”。
五月初的时候,我帮桔子准备好了起诉材料,我们决定向北互提起诉讼。
二 立案的经过
01 桔子向北互申请立案的经过
5月8日 我们第一次向北互提交了立案申请。第一次立案起诉状的具体内容可在《法律 | 因为被封号,我们起诉了豆瓣》一文中查看。
5月23日 桔子收到短信,她的第一次立案申请被“终结审核”,法院没给出任何理由或解释。
▲立案申请被“终结审核”的短信
至此,北互就已经出现了两项违规的做法:
1.立案申请审核逾期。《北京互联网法院网上立案须知(试行)》第十二条规定:“立案法官自收到网上立案申请材料之日起七日内,在线审查起诉材料是否齐全,并通过短信告知结果。”但实际上,北互是在我们提交立案申请15天后,才告知审核结果,北互的审核期限已经逾期。而更讽刺的是,通过之后我们进一步的经历来看,北互半个月就反馈立案结果,甚至已经算得上很快的了。
2.法院不出具不予立案的裁定,也拒绝告知不予立案的原因。根据北互反馈的短信来看,北互只是笼统地说“申请内容不符合法院网上立案工作的相关规定”,进而直接“终结审核”。(关于“终结审核”制度,我会在本文第四部分进行剖析。)而根据民事诉讼法的规定,法院如果认为案件不符合起诉条件的,应当向原告作出不予立案的裁定书,原告可以借此上诉,而在本案当中,法院直接“终结审核”,也拒绝出具任何文书,导致原告几乎没有任何权利救济的渠道。同时,根据以往的诉讼经验来看,各地法院不愿立案其实也算是比较常见的事,但至少立案庭还会找个理由来打发你,本案当中最过分的是,北互不立案也就罢了,可它甚至都懒得找个理由来打发你。
5月24日我们第二次向北互提交了立案申请。考虑到第一次立案没能成功,这一次我们就对起诉状的内容进行了修订——我们尽力简化了起诉状的内容,只陈述基本事实,避免冗余的表达,同时也避免出现敏感词汇。希望通过这些改变能够争取通过立案时的审核。
我们第二次立案时,起诉状的具体内容如下:
▲第二次立案时的起诉状
6月28日 鉴于立案申请迟迟没有结果,中间我们多次通过诉讼服务热线12368进行催促,同时询问案件被“终结审核”的原因。当问到终结审核时,12368的服务人员对此似乎也感到迷惑不解。服务人员提供了负责审核该案由的立案法官的电话,我们拨打了无数次,始终未能打通。
7月28日 等了两个月,多次催促后,对于第二次立案申请,法院再次反馈“终结审核”。
7月29日 桔子收到法院短信,对于其咨询的案件“终结审核”的原因,被告知“请以书面意见为主”,而所谓的书面意见就正是“终结审核”。法院依然拒绝对“不立案”的做法给出任何理由或解释。
▲立案法官7月29日回复意见
9月7日 我们第三次向北互提交立案申请。此次我们再次调整起诉状,将案由改为“网络侵权责任纠纷”,同时进一步对起诉状内容进行“脱敏处理”,我们甚至没用“封号”的表述,只是说“限制账号正常使用”。
10月24日 收到北互反馈,第三次立案申请再一次被无理由“终结审核”。
也就是说,桔子向北互提交的三次立案申请,全都未能通过。审核意见也始终是“终结审核”,北互始终拒绝给出任何具体的理由或解释,立案法官也始终联系不上。
▲桔子在北互的三次申请记录,均被无理由终结审核
与此同时,另外几位起诉社交平台的朋友,他们在北互的立案申请也是始终没能通过。几位不同的原告,分别向北京互联网法院提交了数次立案申请,无一通过。很明显,这不是个例。北京互联网法院是有意想把“言论封号类案件”挡在法院门外。
而如前所述,事实上,在网上还是能够检索到不少由北互作出的封号类判决的[如(2021)京0491民初21645号案、(2021)京0491民初47060号案等],只不过,这些案件所涉及的账号,大多是游戏账号,封号的原因也大多是玩家涉嫌作弊(如开外挂)。于是,随之而来的一个问题是:同为封号类案件,法院又是如何区分“言论封号类案件”与“非言论封号类案件”,并进而作出区别对待的呢?法院是如何做到在立案阶段就能了解到封号原因的呢?
一位律师朋友向我分享了下面这个信息。北互某次反馈的立案审核意见当中,提到了如下的《审查指导意见》。
其中,比较耐人寻味的是,法院可能会与某些互联网平台建立某种“沟通机制”,以便在立案阶段就能了解到账号的封号原因。通过这种方式,法院便有可能在立案时做到对不同封号类案件的区别处理。
至于这种“沟通机制”到底是怎样一种机制,我们也无从了解。
经过几个月的失败尝试,虽然很无奈,但是我们也清楚,对于“言论封号类”案件,基本就别指望能在北互立上案了。我们只能想别的办法。
02 桔子向上海法院申请立案的经过
在7月28日桔子的第二次立案申请被打回来以后,我们就已经清楚,基本不可能在北互立上案,要想成功立案,我们只能绕开北互。
那如何才能绕开北互呢?
答案是,改“案由”。
如果是以合同纠纷起诉,我们必然会受到协议管辖的约束,也就必然躲不开北京互联网法院(可以说,对于运营主体在北京的社交平台,基本都是如此);而如果以侵权纠纷起诉,我们就有了绕开北互的可能。
民事诉讼法第29条规定:“因侵权行为提起的诉讼,由侵权行为地或者被告住所地人民法院管辖。”同时民诉司法解释第24条又规定:“民事诉讼法第二十九条规定的侵权行为地,包括侵权行为实施地、侵权结果发生地。”同时民诉司法解释第25条还规定:“侵权结果发生地包括被侵权人住所地。”同时结合上述三条规定,被侵权人住所地的法院就对本案具有了管辖权,而本案当中的被侵权人就正是原告桔子。
于是我们将案由从“网络服务合同纠纷”改为了“网络侵权责任纠纷”,然后我们便可以向桔子所在地的上海市浦东新区人民法院(以下简称为浦东法院)提起诉讼。
以下为我们向浦东法院提起诉讼的起诉状全文:
▲第二次立案时的起诉状
9月6日 我们通过“人民法院在线服务”小程序向浦东法院提交了立案申请。为此桔子还不得不去居委会办了居住证明。之后经我们主动查询,发现第一次提交的立案申请没能通过审核,我们询问了负责立案审核的人员,对方回复说是因为缺乏部分材料,需要我们重新提交(可能是因为系统原因导致部分材料没能上传)。
9月23日 我们第二次向浦东法院提交了立案申请。
9月30日 我们收到浦东法院的短信通知,被告知案件通过了审核,进入了诉前调解阶段。
▲浦东法院告知立案成功的短信
至此,桔子才算成功立上了案。
03 其他人在北互立案的遭遇
在帮桔子起诉豆瓣的同时,我还在帮另外几位被炸号的朋友起诉相应的社交平台(包括豆瓣和微博)。他们至今都还未能在北互立上案,有的人还在等待结果,有的人已经放弃。
阿林起诉豆瓣的案子,从2022年8月12日提交申请申请至今,半年过去了,还未收到审核结果。
阿林曾电话联系过负责立案审核的法官,法官说案件特殊,正在走流程,让他等,最后大概的意思还是说等通知,以书面意见为准。
而这一等,就是半年,并且至今也不知何时能出结果。
▲阿林的立案申请页面,至今仍为“待审核”
小董的微博账号被封,他于5月25日与7月10日分别向北互提交了两次起诉微博的立案申请,但审核均未通过。
6月28日,小董收到第一次立案申请的审核结果,被告知需提供实名认证的证据。
▲小董第一次申请立案的反馈结果
于是小董补充了微博账号中经实名认证的“个人信息”页面,第二次提交了立案申请。
9月22日,小董收到审核结果,仍是未通过,审核意见与第一次几乎一样。
▲小董第二次申请立案的反馈结果
老侯也是微博账号被封,而且是粉丝量上百万的账号,他于6月10日第一次向北互提交了起诉微博的立案申请。
6月28日,老侯和小董在同一天收到立案反馈,并且俩人的审核意见一模一样。
7月,老侯第二次提交立案申请。8月,老侯通过诉讼服务热线留言,催促法官尽快立案,被告知“以书面意见为准”。
9月22日,老侯和小董又在同一天收到立案反馈,并且俩人的审核意见又是一模一样。没有通过。
9月底,老侯补充了电话费发票作为证据后(电话费发票上有电话号码及姓名,以此证明电话是自己的),第三次向北互提交立案申请,至今已近五个月,仍未收到审核结果。
半年多,四个人,立了近十次案(如果加上其他的人,还不止于这个数),无一通过。这显然不是个例。
三 审理与判决
11月3日 案件终于立上了“民初”的案号,这意味着本案终于正式进入了常规的诉讼流程。
11月7日 桔子收到短信,案件定于12月2日开庭。
12月2日 到了开庭日。桔子是第一次开庭,有些紧张,庭前我向她提醒了一系列的注意事项,桔子认真准备好了厚厚一沓材料。庭审时,豆瓣方以疫情为由未出庭,但庭前提交了答辩状和相关证据,相当于进行了书面答辩。
从答辩状可知,本案当中,豆瓣主要援引了《网络安全法》《互联网信息服务管理办法》《网络信息内容生态治理规定》等相关法律规定,以及《豆瓣使用协议》《社区指导原则》等平台规则,作为判定用户言论是否违规,以及作出封号决定的依据。
▲豆瓣方提供的答辩状
庭审现场只有法官和桔子两个人。
走完常规的庭审流程后,法官好言相劝,希望桔子撤诉,她可以想办法转移豆瓣时间的课程,但账号肯定无法解封,账号资料无法转移,坚持诉求肯定会判败诉。桔子告知法官先考虑一下。
12月8日 法官和桔子联系,询问考虑的结果。桔子向法官询问豆瓣的联系方式,希望能够与豆瓣方的代理人直接沟通和解,法官回复说豆瓣拒绝提供联系方式,“没有谈的空间,他们自己没法做主”。
我们很好奇,豆瓣作为运营主体,它对账号为什么会没法做主。至于谁能做主,豆瓣没说,我们也不知道。
12月10日 桔子再次和法官沟通,确定坚持诉求。拒绝撤诉,坚持要判决(即便败诉)。
2023年2月8日 桔子终于收到了判决书。此刻距离桔子第一次向北互提交立案申请,已过去近九个月。意料之中,我们拿到了一份败诉的判决,桔子的豆瓣账号终究还是没能解封。不过官司虽然输了,但似乎又没有完全输,桔子至少拿回了“豆瓣时间”中的课程。
判决全文可在《法律 | 因封号起诉豆瓣后,我们收到的判决》一文中查看。
法官基本认可了豆瓣的相关答辩意见,判决的核心观点是:被告陈述的原告使用涉案账号发布违法违规内容的事实,有言论内容截屏为证,本院予以确认,被告作为网络经营者采取关闭账号措施的行为,于法有据,不存在过错。
我们也不知道该说什么。只能说,意料之中的结果。
为什么说是意料之中的结果呢。
其实从立上案起我就知道,鉴于平台规则及相关法律法规对用户言论有着极其苛刻的审查标准,所以如果是等法院直接出判决,我们大概率会败诉。
当时我们其实是在赌一种可能性:对于言论(尤其是涉zheng言论)封号类案件,法院的处理会相当谨慎,法官肯定不愿轻易下判决,法官肯定想尽力促成案件的和解,让原告撤诉,通过这种方式,我们便可以督促法院向对方施压;与此同时,在豆瓣能自主决定解封账号的情况下,豆瓣自己也会抱着“多一事不如少一事”的心态,那案件大概率就会和解,从而达成解封账号的目的,那么案件也就根本不会走到出判决那一步。
案件审理过程当中,法官也的确在尽力促成双方的和解。但是,在解封账号这件事情上,豆瓣始终无法退让。就像法官所转达的:“没有谈的空间,他们(豆瓣)自己没法做主。”
近期我和桔子沟通过后,对于这个案子,我们决定不再上诉,因为上诉也肯定不会改变判决的结果。而且我们也都知道,豆瓣的说法大概率是真的——问题的根源,其实不在豆瓣。
至于到底谁说了算,谁知道呢?
四 诉讼的难点与我的意见
单纯从法律关系来看,封号类诉讼案件其实相当简单,因为它的基本事实很清晰,争议焦点也很明确,但在法律实务当中,就像上面我所讲述的一样,你就是会遇见相当多的难题。
通过对过去近9个月诉讼经历的梳理,基本也就印证了我一开始的那个论断:如果你因为言论而被社交平台封号,那么你很难再通过诉讼的方式去解除对账号的封禁。言论封号类案件的立案相当之难,而就算侥幸立上了案,你也很难能够拿到一份胜诉的判决。
对于“言论封号类案件”诉讼当中具体的难点,我将在下文当中进一步展开,并进行相关的法律分析。
01 你需要证明你的账号被封了
有些人可能会很好奇,自己账号被封了,为什么还需要证明?我账号登录不进去,或者显示账号异常,不就说明账号被封了吗?给法官看一下不就行了吗?
可问题就在于,在立案的时候,你需要将这些信息以书面证据的形式呈现出来,那么,你就需要将“某个特定账号被永久封禁”这件事情,以实体的形式呈现出来。在桔子这个案子当中,我们是通过豆瓣关闭账号的页面,与一些申诉的邮件相互印证,才证明了这个事实。
这一点,对于不同的社交平台而言,证明方式可能都不一样。
比如,曾有网易云音乐账号被封的朋友找到我,他想通过诉讼要回网易云音乐的账号。但是他发现,他已经完全无法登录账号,连“账户无法正常使用”的相关截屏都无法提供,就更难起诉了。
在账号已完全无法登录的情况下,目前想到的一种解决方式是:可以先通过平台自身或者工信部的投诉渠道去进行投诉,投诉过程当中,明确自己的账号、绑定的身份证、绑定的手机号等实名认证信息,对方如果对你作出了反馈,称你的账号已被封号,那么就基本可以证明你的账号已被封禁的事实,同时也基本能够证明这个账号是你的。
当然,也并不能保证完全管用。
02 你需要证明被封的账号是你的
对这一点有些人可能也会好奇,账号是我在用,不就说明账号是我自己的吗?
但在法律上如果你想要对某个账号去主张权利,你就得证明这个账号与你具有某种法律上的联系。比如这个账号已经经过了你个人的实名认证,又比如这个账号已经绑定了你的电话号码。
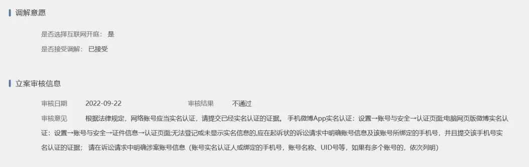
就如同北互此前反馈的审核意见里所说的:根据法律规定,网络账号应当实名认证,请提交已经实名认证的证据。手机微博App实名认证:设置→账号与安全→认证页面;电脑网页版微博实名认证:设置→账号与安全→证件信息→认证页面;无法登记或未显示实名信息的,应在起诉状的诉讼请求中明确账号信息及该账号所绑定的手机号,并且提交该手机号实名认证的证据(绑定手机号在营业厅app上的实名认证页面);请在诉讼请求中明确涉案账号信息(账号实名认证人或绑定的手机号,账号名称、UID号等,如果有多个账号的,依次列明)。
如果账号已经经过了个人的实名认证,那么在实名认证的个人信息页面截个图,基本就可以了。
如果账号没有经过个人实名认证,而只是绑定了个人的手机号,那么你就需要同时证明两件事情:第一,证明被封账号已经绑定了某个手机号;第二,证明这个手机号是你的。对于前者,通常能够在个人信息页面上看到;对于后者,可以提供手机号在营业厅app上的实名认证页面,或者提供一张话费的发票(可以在营业厅app上开具),话费发票上会有你的个人姓名和手机号,也就基本能够证明手机号和你之间的对应关系。
当然,也有出现意外的时候,比如一开始老侯在准备微博“个人信息”页面的时候,用手机登录就无论如何也打不开那个页面,之后折腾好久,换成电脑才打开的。在账号被封的情况下,登录平台时完全可能会出现各种意外,这一点,谁也说不准。
如果你使用的账号所绑定的身份信息,不是你自己的,你也就很难以原告的身份去主张权利。此外,对于有些不用实名认证的社交软件(现在应该已经很少了),即使被炸号了,你也很难去起诉,因为你难以证明这个账号是你的。
03 立案难
这一点,其实从我们过去9个月申请立案的经历当中(本文的第二部分),已经都能看到。
对于言论封号类案件,基本不可能在北京互联网法院立上案。自北互于2018年成立以来,过去五年几乎没有产生过一例言论封号类的判决,由此可见一斑。
而对于北京互联网法院不愿立案的案件,立案的审核期限会拖得相当之长,可能会长达数月,最终,立案法官随便找个理由就能退回你的立案申请,或者干脆就说“终结审核”,不给你任何理由。
并且,因为北京地区几乎所有的一审“网络服务合同纠纷”都由北互管辖,同时,大多数社交平台的运营公司也都在北京(比如豆瓣、微博、知乎、抖音等),再结合平台规则中关于案件管辖的约定(由社交平台所在地法院管辖),这也就意味着,大多数社交平台的“言论封号类案件”最终都会由北互来经手。在北互不愿对“言论封号类案件”立案的情况下,这也就意味着,大多数社交平台的“言论封号类案件”都很难立得上案。
而在北互拒绝立案的过程当中,所谓的“终结审核”制度发挥了相当重要的作用,比如,桔子向北互提交了三次立案申请,最终得到的反馈都是这四个字——终结审核。立案申请均未通过,并且没有任何具体的理由或解释。
我后来进行了相关的法律检索(其中,知乎上也有类似的分析文章),发现这所谓的“终结审核”的制度,其源头应该是《北京市高级人民法院关于进一步推进网上立案工作的通知》第十二条。该通知的第十一条与第十二条内容如下:
通知第十一条,基本符合民事诉讼法关于立案的程序要求;可通知第十二条就离谱了,根据通知第十二条的内容来看,只要是“立案法官认为无法通过网上立案系统完成审核的案件”,就都可以终结审核,并且还不用再受到第十一条关于立案法定程序的约束。
这实质上是给了立案法官无限的自由裁量权,使得立案审核期限(3天)成了摆设,也变相架空了立案登记制。有了这所谓的“终结审核”制度,只要是法院不愿立案的案件,立案法官都可以用这个理由去打发原告。
根据民事诉讼法规定,法院如果不立案,应当向原告出具一份不予立案的裁定,原告可以借此上诉;而如今的现实是,对于言论封号类案件,北互即便不立案,也不会给你出具任何的裁定,直接“终结审核”,不作任何解释,你几乎没有权利救济的渠道。
在我几位朋友向北互申请立案的过程当中,大家也都通过诉讼服务热线,以电话或留言的方式,催促过立案法官立案的进展,也询问过立案法官案件不予立案的原因。但都没能得到正面回应。
所以,要想立上案,就只能将案由改成“网络侵权责任纠纷”,绕开北互,去原告所在地法院起诉。与此同时,地方法院对于这类不常见的案件类型,立案时也会相当谨慎,并且,对于言论封号类案件,不同法院甚至不同法官在立案时可能都会有不同的审查尺度。要想成功立案,很大程度上,还得看运气。
04 胜诉难
如果侥幸立上了案,在社交平台能够自主决定、愿意配合解封账号的情况下,案件基本也就和解撤诉了;而如果案件真的走到了下判决这一步,那么原告大概率都会败诉。
胜诉难,有多方面的原因,此处也不便多讲,我就简单聊一个方面——就是相关法律法规及平台规则的要求。
比如本案当中,豆瓣主要援引了《网络安全法》《互联网信息服务管理办法》《网络信息内容生态治理规定》等相关法律规定,以及《豆瓣使用协议》《社区指导原则》等平台规则,作为判定用户言论是否违规,以及做出封号决定的依据。同时,这些规定与规则,也为法官提供了判案的依据。
其中,豆瓣重点提及了《网络安全法》第12条、《互联网信息服务管理办法》第15条、《网络信息内容生态治理规定》第6条、第18条,以及《豆瓣使用协议》第9.2条、《社区指导原则》中的豆瓣基本原则。
这些规定,大家有兴趣可以自己去搜一下,我就不再一一展示了。大家也可以“自我反思”一下,看自己的日常言论能否经得起这样的审视。
值得一提的是,《豆瓣使用协议》对不当行为的定义相当宽泛,尤其是第9.2条中“含有豆瓣认为不适合在豆瓣展示的内容”这句话,更是无限放大了平台自身的自由裁量权。当然,不止豆瓣一家如此,这几乎是所有社交平台的共性。
我理解,社交平台自身也需要面对主管部门的各种监管,但是,我也并不相信,在对用户进行管控、施加惩戒这件事情上,平台方会毫无商讨的余地。至少,平台方应尽力避免对用户作出“永久封号”这种最严厉的惩罚。比如,不同的社交平台之间,其审查尺度也不尽相同,这本身就说明社交平台自身是有作为的空间的。
写到这里,也就基本到结尾了。
所以,起诉社交平台到底有多难?















