广州长隆涉嫌歧视同性恋消费者,已经被起诉到法院了。
今年5月下旬,一对女同性恋情侣在网络购买“情侣票”准备进入广州长隆野生动物世界游玩,她们在入口处被工作人员拦下来,园方禁止她们凭此票进入参观游玩。园方解释称,情侣票仅限“一男一女”。
广州长隆涉嫌歧视同性恋消费者的做法在网络引起关注,众多消费者对其提出尖锐的批评,部分同性恋者呼吁抵制广州长隆,号召大家不要再选择这个地方游玩。
今年5月24日,下大垅就此事做了报道。(详情见:同性情侣买“情侣票”进长隆野生动物世界遭拒,质疑园方歧视同性恋)7月18日,下大垅了解到,此事有了新的进展。
7月18日中午,遭到广州长隆拒绝入园的当事人之一@宝木水四幸鹿土 发微博透露,已就此事正式起诉广州长隆集团有限公司。
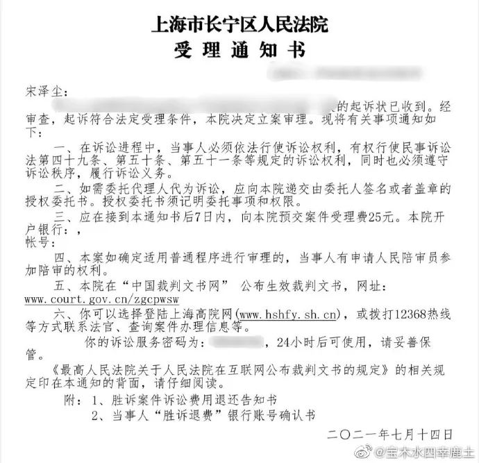
网友@宝木水四幸鹿土 还晒出了上海市长宁区人民法院的受理通知书,原告是宋泽尘,被告是广州长隆集团有限公司。法院称经过审查,起诉符合法定受理条件,已经决定立案审查。
网友@宝木水四幸鹿土 转发了自己起诉广州长隆的微博评论称,“我们不怕,因为我们有‘我们’”。
截至下大垅发稿时,数以百计的网友转发了这条微博表示声援,一名网友留言说:“上个月本来想再去一趟长隆的,看见那条微博不打算再去了,花钱买票找气受吗?”
众多基友也就起诉广州长隆一事表达了支持,他们纷纷留言,“加油,支持两位姐姐!”据下大垅了解,自5月拒绝女同情侣入园一事发生后,广州长隆没有公开就此事作出回应。
网友@宝木水四幸鹿土 曾于6月11日在微博透露,在她决定起诉广州长隆之后,后者曾通过购票平台携程对她表达了“歉意”,并希望她撤诉。
下大垅注意到,在这份邀请函中,长隆表示愿意邀请她担任“长隆体验官”,可以邀请她再次重新游览长隆,弥补此前的遗憾。但长隆在全文中丝毫没有提及对拒绝同性情侣入园做法的改进措施。
从危机公关处理的角度来看,长隆的做法显得没有水平,也无法赢得包括当事人@宝木水四幸鹿土 在内的LGBT群体的好感。@宝木水四幸鹿土 没有接受长隆的“歉意”和邀请,她仍决定起诉广州长隆。
下大垅对网友@宝木水四幸鹿土 的做法表达赞赏,并呼吁大家关心此事,维护“我们”所有人共同的权益。
LGBT社群的人遭到不公平对待和歧视,如果没有人站出来发声,没有人采取行动,没有人表达声援,我们将会永远遭受不公平对待和歧视。当事人@宝木水四幸鹿土 完全可以接受广州长隆的“私了”,但她没有这样做。
她的起诉并非是为了一己私利,她是为了整个LGBT群体。她在帮大家争取权利,赢得“我们”该有的尊重。广州长隆虽然可以拒绝“同性情侣”入园,但它们无法定义“情侣”就是“一男一女”。
今年5月29日,这对女同情侣在遭到广州长隆拒绝入园的做法后,她们接受了自媒体CRN的采访。其中一人说道:“权益是靠我们群体内部的人争取来的,不是求来的,不是等来的。只有当我们去争取,才有可能站在一个平等的地位上。”
下大垅综合报道。











