近日,“全网最忙五人组”事件引发社会的广泛关注。同一组人名,频繁出现在多个地方的行政处罚公示、政府采购公告等公开信息中。尤其是当这种反常现象发生在行政机关身上时,反映出一系列行政法上的制度性问题。
01 真实的谎言:形式合法的弄虚作假
“全网最忙五人组”事件,首先暴露了行政机关在信息公开中的瑕疵。早在2004年的《全面推进依法行政实施纲要》中就已经明确要求“行政机关公布的信息应当全面、准确、真实”,《中华人民共和国政府信息公开条例》也要求行政机关公开的信息应当“及时、准确”。无论是在何种行政活动中,虚构相关人员名单的做法显然违反了信息准确的要求,严重破坏了政府信息公开的严肃性,影响了社会公众的知情权。
在公开信息真实性存疑的表象之下,可能还掩藏着行政活动形式合法、实质不法的问题。在行政处罚领域,《中华人民共和国行政处罚法》要求行政机关“必须查明事实;违法事实不清、证据不足的,不得给予行政处罚”。
这意味着,每一个处罚决定的作出都必须有独立完整的证据链和调查过程支撑。即便违法行为真实存在,行政机关也应当核实违法行为人的身份信息,不能张冠李戴。然而,此次事件中曝光的抚顺新抚区城管执法局,在占道经营简易处罚过程中未按规定登记当事人实名,事后在备案和公示材料中使用了虚假人名,明显属于程序失范的行为。
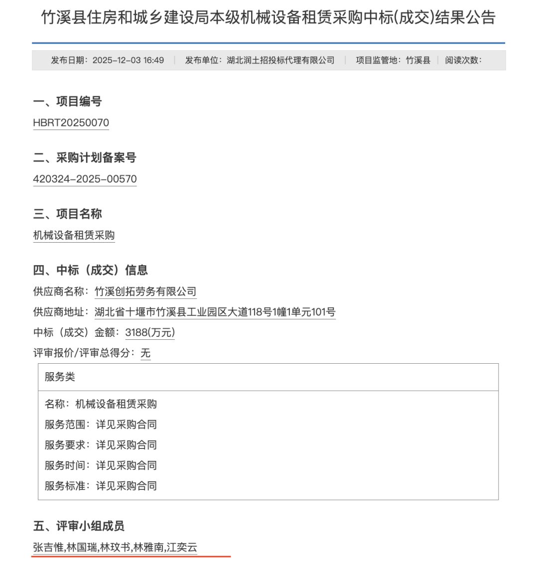
虚构政府采购的评审小组成员也存在类似的问题。在需要进行招标的项目中,评审专家需要满足《中华人民共和国招标投标法》的要求,包括技术、经济等方面的专家不得少于评标委员会成员总数的三分之二,专家应当从事相关领域工作满八年并具有高级职称或者具有同等专业水平,等等。
而在湖北省竹溪县住房和城乡建设局的采购中标公告的事例中,很难让人相信不久之前还是书法比赛获奖选手、医学期刊编委会成员的人能够胜任评审专家的职责。虚构评审专家名单,不仅存在程序滥用之嫌,也透支了政府采购活动的公信力。
竹溪县住房和城乡建设局本级机械设备租赁采购中标(成交)结果公告中,评审小组五名成员与网络文档的前五个名字一致 图源:新京报
因此,重复出现的人名揭示出,一些基层行政机关在工作中仅追求形式完备而忽视实质正义,将公示、备案等程序性要求作为弄虚作假的遮羞布,无异于是对依法行政的嘲弄。
02 信息的孤岛:雷同名单为何能过审?
多个地区和部门的行政机关公示中出现同一组人名,除了系统性的形式主义的问题,也折射出政府部门间信息共享的严重不足。政府信息公开工作的本意,是为了接受社会监督、避免暗箱操作。但是,当信息公开工作各自为政、缺乏联动时,公开信息的不真实反而造成更大的公信力危机。
多个单位不约而同地发布包含相同假名的名单,说明它们之间既没有共享数据,也缺乏基本的信息比对与沟通。倘若这些处罚或评审果真涉及同一批人,那么相关机关显然缺乏横向协调,不知道其他行政机关也在处理或使用这些名字。这种由于部门之间各自为政导致虚假信息的传播,何尝不是另一种形式的“信息孤岛”?
另一方面,此次事件也暴露出行政监督机制的无力。按理而言,多个行政机关的公示中出现高度雷同的名单,本应当在政府的内部审核或者上级监督中被发现。然而,现实却是直到社会公众和媒体质疑才使得虚构名单的问题浮出水面。
这说明一些政府内部的审核监督机制流于形式,缺乏有效的错误发现和纠偏机制。从这点上说,监督部门也位于信息孤岛之上,无法充分地对公示的内容进行实质性审核。
打破信息孤岛,需要建立执法信息共享和校验机制。具体而言,需要打破部门之间的信息壁垒,打通执法信息系统、评审专家数据库等政务信息平台,对各单位公开内容进行智能监测,运用数据比对主动发现不同来源公示中出现的异常模式,并第一时间预警给监督部门。最终,以制度化手段杜绝类似的信息造假在不同机关各自上演。
03 错用的假名:什么情况需要采用假名和匿名?
行政机关假借他人姓名的背后还隐含着一个问题,即是否可以在行政管理过程中对行政程序的参加人使用假名。假设此次事件中的行政活动本身真实存在,那么行政机关的做法在形式上类似于域外的假名诉讼,即法院使用特定的假名以保护某一当事人。
例如,在著名的罗伊诉韦德案件中,原告诺玛·麦考维为了保护高度敏感的个人隐私,即以“罗伊”的假名提起诉讼。其他诉讼中常用的假名,还包括“多伊”或者小说中的名字。但是,假名诉讼会削弱司法公开性,因此法院会严格限制;通常只有在当事人证明存在“重大且特殊的隐私风险”且没有更温和的措施可以避免伤害时,法院才会破例准予。
相比之下,此次事件中行政机关使用假名的做法,更加随意和主动,不存在任何限制,这样的做法没有任何法律规范的依据。《中华人民共和国政府信息公开条例》第十五条规定:“对涉及……个人隐私,公开后可能对第三方合法权益造成不当影响的政府信息,行政机关不得公开;但第三方同意公开或者行政机关认为不公开会对公共利益造成重大影响的,予以公开。”
在行政执法实践中,各地普遍制定了相应标准要求对个人信息作适当处理。例如,北京市医疗保障局公布的《行政执法公示制度实施方案》中要求,公开执法决定书全文时,应当对其中的公民姓名、联系方式等隐私予以隐去;即便只公布执法结果摘要,对于自然人当事人也应当隐去真实姓名。
因此,现行法律已经划定了明确的边界:只有在法律、法规授权的情形下,才能对公开信息做去标识化处理;而且,处理方式应遵循必要、适度原则,不得影响信息的真实性和社会监督效果。
本次事件中的行政机关,即使有保护相关人员的隐私的正当考量,但所采取的假借他人姓名的做法,既存在侵犯第三方姓名权之虞,也会对社会公众产生误导。为杜绝假名滥用,行政机关应建立严格的审批和审核机制,在决定采用化名、匿名公开前,评估是否符合法规依据,并采取明确且不误导公众的方式标示。
“全网最忙五人组”这一荒诞现象,虽然表面上可能是个别人员敷衍塞责所致,但深层反映出行政执法领域的一系列制度漏洞。唯有严格依法行政、加强部门协同、畅通信息共享,才能重塑政府公信,避免类似事件再度上演。









