
《404档案馆》讲述中国审查与反审查的故事,同时以文字、音频和视频的形式发布。播客节目可在 Apple Podcasts, Google Podcasts, Spotify 或泛用型播客客户端搜索“404档案馆”进行收听,视频节目可在Youtube“中国数字时代· 404档案馆”频道收看。
欢迎来到404档案馆,在这里,我们一起穿越中国数字高墙。
尽管中国的言论审查和舆论管控日趋严峻,国家对公民的监控也无处不在,但我们依然可以看那些不服从的个体,顶着被删号、被约谈、甚至被监禁的风险,对不公义勇敢发出自己的声音。
中国数字时代在“404文库”栏目中长期收录这些被当局审查机制删除的声音。如果您也不希望这些声音就这样消失,请随手将它们转发给您可以转发的任何人。
在本期的【404文库】栏目中,我们将选读过去一周中引起舆论关注的三篇404文章。
一、六神磊磊读金庸|《流星花园》确实是一部怀念明朝的作品
近日,中文互联网上兴起一波“反清复明”风潮,这股风潮最初由网友解读《红楼梦》而起,认为《红楼梦》是反对清朝,悼念明朝的小说。
例如,有网友解读,贾宝玉之所以没有大名,是因为“大明没了”。这种谐音梗式的荒唐解读竟也引发众网民认可。
进而,部分网民发帖发文称明朝覆灭后,汉人的伟业就消失了,认为如果不是因为清朝占领中国,当今中国会更加繁荣。
对于这种荒唐论调,一些网民表达质疑。微信公众号“六神磊磊读金庸”就发布文章,嘲讽“反清复明”言论。但该文遭到删除,随后,“六神磊磊读金庸”也疑似因遭到恶意举报被封号。
被删文章部分内容写道:
大家不必争论了,线索十分明显,可以说铁证如山,这确实是一部怀念明朝的影视作品。
主人公叫“道明寺”,已经开宗明义就是“悼明”。
道明寺三个字则寓意“悼明事”,是哀叹故国沦亡之事。拼音DMS,又隐喻“大明死”,是一语双关。
美作,谐音为“没祚”,意思是异族入侵,指大明国祚没了。
花泽类,花就是华,泽就是恩泽,类就是泪,不用解释了吧,就是感慨华夏道统断绝,前明恩泽已逝,忍不住落泪。
西门,西便是指平西王吴三桂,他是亡明的罪魁祸首之一,隐喻平西王献了明朝的大门,“西”守不住“门”,这才有清兵入关。
所谓的F4天团,四个人名显然就是在隐喻明亡,这是无可争议的事。
F4发现了敌人,就会贴“红纸条”,红就是“朱”,寓意正是怀念朱明。暴发户青和就被贴了红纸条,意思就是朱明要反“清”。清恰恰是暴发户。
再看女主角名为杉菜,“杉”就是山,隐喻煤山,是指崇祯皇帝吊死在煤山之事。此外,野生的杉菜在石缝间生长,暗合明代遗民在清初艰难生存的状况。
杉菜还名“笔头菜”,寓意了移民失去河山,只能用笔头来抒发亡国之痛。另外,杉菜入药,可以“平肝明目”,又是寓意了明。
杉菜的生日是12月28日,这个日期恰好隐喻1416年(永乐十四年)12月28日,明朝命郑和送“十九国”使臣回国。这是大明的光辉时刻。把杉菜生日定在这一天,是对我们站在世界之巅时的深切缅怀。
电视剧里还勇敢地出现了“游轮”情节,已经十分明显了,正是指郑和下西洋的宝船。
二、中国青年报|数十位评审专家姓名疑似照搬网络人名,湖北竹溪一些政府采购项目涉嫌造假
记者李豫广在小红书上发帖,称他写的一篇调查报道发布仅48分钟就遭到删除。该报道讲述湖北竹溪一些政府采购项目涉嫌造假。
报道从“全网最忙五人组”引发的讨论出发,指出湖北竹溪政府采购项目中数十位专家姓名疑照搬网络人名。
被删文章写道:
继“全网最忙五人组”牵出湖北一政府采购项目 5 位评审专家姓名涉嫌造假后,中青报·中青网记者调查发现,在湖北省十堰市竹溪县,多个政府部门的数个政府采购项目中的数十位评审小组成员姓名,与多份网络“人名大全”中的姓名吻合,项目中标金额总数过亿元。
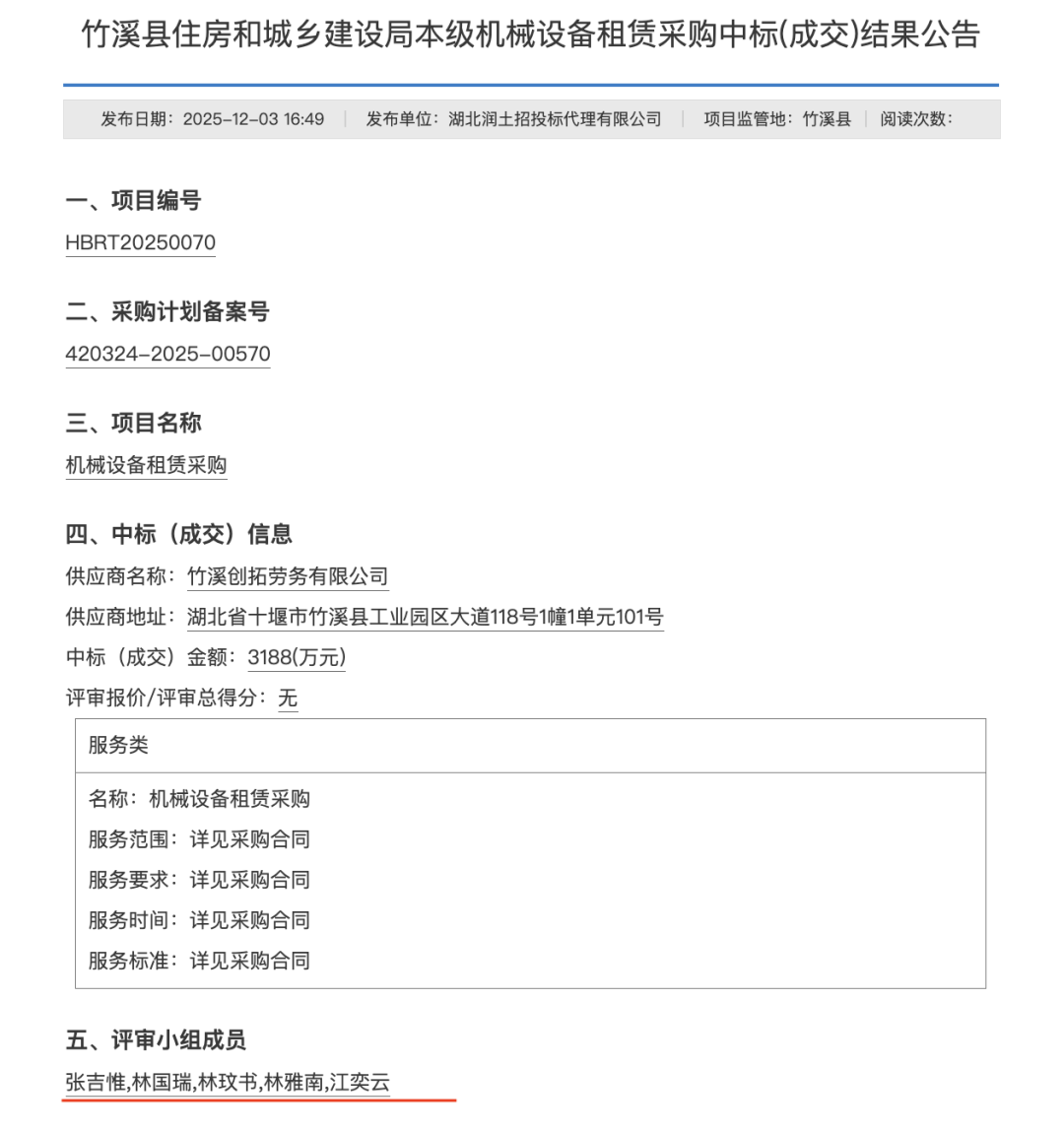
[…]率先被发现的是张吉惟、林国瑞、林玟书、林雅南、江奕云。
他们出现在中国政府采购网 12 月 3 日公布的《竹溪县住房和城乡建设局本级机械设备租赁采购中标(成交)结果公告》中,该项目编号为 HBRT20250070,中标(成交)金额 3188 万元。
巧合的是,这 5 人的姓名、排列顺序,与百度文库《10000 中国普通人名大全》中前 5 个名字完全相同,且排列顺序一致。
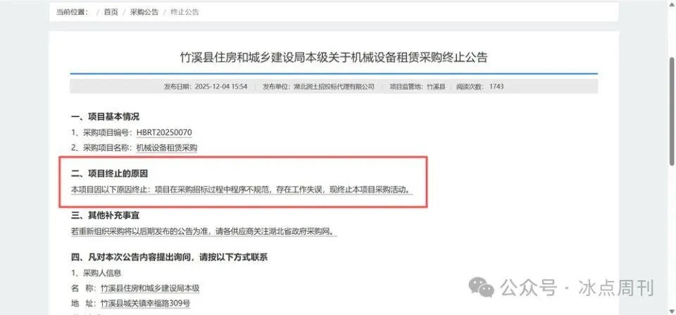
上述公告的发布单位湖北润土招投标代理有限公司(以下简称“润土公司”),是竹溪县住建局选择的采购代理机构。12 月 4 日下午,润土公司发布了该项目的采购终止公告,声称“项目在采购招标过程中程序不规范,存在工作失误”。
中青报·中青网记者在中国政府采购网还发现,张吉惟、林坡书、阮建安、李中冰、夏志豪这 5 个名字出现在润土公司 2025 年 1 月 15 日发布的《竹溪县住房和城乡建设局本级竹溪县鄂陕大道提档升级项目中标(成交)结果公告》中,项目编号 HBRT20240068。
其中,“张吉惟、阮建安、李中冰、夏志豪”,这 4 个人的名字,与百度文库《10000 中国普通人名字》开头的部分名字吻合。
12 月 8 日,记者就上述情况致电竹溪县住建局,住建局并未正面回应。
[…]中青报·中青网记者调查发现,在竹溪县,不止住建局作为采购方的中标结果公告存在评审小组成员疑似照搬网络人名的情况。记者在中国湖北政府采购网检索发现,有 57 条由润土公司发布的中标结果公告。记者逐一核查 57 条中标结果公告中的评审小组成员姓名发现,其中多份中标结果公告中的数十位评审小组成员的姓名,疑似照搬多份网络“人名大全”的部分人名。
记者梳理发现,涉嫌照搬网络人名充当评审专家的政府采购项目,共涉及竹溪县 7 个政府部门,分别是竹溪县城市管理执法局、水利和湖泊局、文化和旅游局、交通运输局、数据局、农业农村局、住建局,而每个项目的中标金额均超 3000 万,总额过亿元。
12 月 8 日,中青报·中青网记者拨打竹溪县上述 7 个政府部门的办公电话,反映相关情况,并希望了解相关项目的招投标过程,及核查评审专家信息,7 个部门均未正面回应。
三、不正确|“新冠疫苗之父”落马,所有奖励撤销
11月28日,中国科协宣布,撤销杨晓明所获的全国创新争先奖。
这则新闻随后引发网民关注,被称为“中国新冠疫苗之父”的杨晓明于2024年4月因涉嫌严重违纪违法,被罢免第十四届全国人民代表大会代表职务。
微信公众号“不正确”发表文章,对杨晓明的落马进行评论。该文在微信平台已不可见。
文中写道:
我们曾将性命相托的疫苗,其掌舵者竟可能不清白?
这是一则被严重低估的新闻。
今年11月28日,一纸公告落下。中国科协宣布,撤销杨晓明所获全国创新争先奖奖章、证书。这奖颁了没几年,收回去的速度,委实太快了些。
奖章被装进盒子,证书被收回档案室。仪式无声,却比任何审判都响亮。
那个曾经站在人民大会堂、世卫组织讲台、央视镜头前的“疫苗英雄”,此刻在纪律审查的文件里,成了一个被标注“涉嫌严重违纪违法”的名字。
一年多前,2024年4月23日,杨晓明因涉嫌严重违纪违法,被罢免了第十四届全国人民代表大会代表职务。
他的犯罪背后有着怎样的秘密?
[…]新冠三年,是杨晓明人生的“高光时刻”,也是“聚光灯时刻”。他带领团队,宣称用三百三十五天的“中国速度”将灭活疫苗推向世界,成为首个被世卫组织批准的发展中国家疫苗。
那段时间,他频繁出现在新闻里,白大褂,坚定的眼神,讲述着“科技抗疫”的故事。他成了中国工程院院士有效候选人,成了中国医学科学院学部委员,成了“为抗击新冠肺炎疫情、保障人民生命健康做出重大贡献”的标杆。
然后,聚光灯骤然变色。
2024年3月,西藏自治区人大常委会罢免了杨晓明全国人大代表职务;
四月,全国人大常委会公告其代表资格终止。
理由是那九个字:涉嫌严重违纪违法。
具体何事?公告未详述。但民众盯着他那几个头衔:中国医药集团有限公司原总工程师、首席科学家。医药、疫苗、首席科学家、违法违纪——这几个词放在一起,足以在舆论场引爆一场无声的海啸。
人们开始回溯。回溯他在疫情期间的每一次亮相,每一句承诺;回溯中国生物疫苗的快速审批与全球使用;回溯那些关于疫苗有效性、安全性与公平分配的争议……
疑问像野草一样生长:那些“全球首个”“重大贡献”的光环下,是否藏着利益的藤蔓?在性命攸关的疫苗研发与审批链条上,这位“总工程师”的手,究竟触碰了科学与良知的边界,还是越过了纪律与法律的红线?
以上是本期选读的三篇404文章。文章全文见中国数字时代网站。这些作品版权归原作者所有。中国数字时代仅对原作进行存档,以对抗中国的网络审查。
中国数字时代 CDT 致力于记录和传播中文互联网上被审查的信息,以及人们与审查对抗的努力。欢迎大家通过电报(Telegram)平台 向我们投稿,为记录和对抗中国网络审查作出你的贡献!
了解更多投稿信息,请阅读中国数字时代征稿说明




















