一名蔚来汽车产品部门的女实习生,清华在读,大好前途,被同公司人力资源部门的男实习生以“团建”名义约出去,深夜遭遇强奸未遂。这就已经很离谱了……
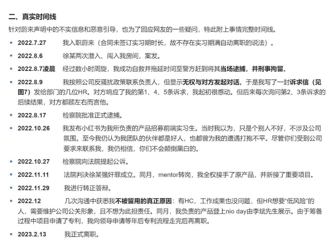
受害女实习生梳理的时间线
据女生反映,遭遇侵害后,公司还以她“被强奸影响不好、有风险”为由拒绝留用她。如果是真的,这就更离谱了!
然而蔚来公司发布的声明却处处透着喊冤的小心思。
冤枉一:两名非全职的实习生,在非工作时间、非工作场所发生性侵事件,公司既无法阻止也无法预防,还能做什么呢?现在蔚来因职场性侵上了热搜,实在冤枉。
冤枉二:实习生留用与否本就是公司的自主权利,决定不留用一名实习生根本不需要任何理由。现在受害女生说自己表现特别优秀,是因为“被强奸影响不好、有风险”而不被留用。面对这样的指责,公司是无论如何不可能撇清的,怎么说都会导致品牌受损,实在冤枉。
然而,真的冤枉吗?要我说,在这件事情上,蔚来受牵连肯定是不冤的!从制定实习生招聘计划的那一刻开始,蔚来对整件事情的发生就有了不可推卸的责任。
对,这些大厂招实习生,从一开始就没安什么好心,有一个算一个,绝对不冤枉。大厂实习生一直被当作取之不尽的、不受劳动法保护的、随时可以弃用的廉价劳动力,这种现象非常普遍,但它从根子上就是不合理的。
与工作量严重不匹配的实习工资
很多知名大公司里有个奇怪的倒挂现象,某些部门的实习生比全职员工数量还多,甚至有出现1名全职员工带5名实习生干活儿的现象。
难道是全职岗位招不到人吗?当然不是!大公司大量使用实习生的最根本原因是为了省钱,拿实习生当廉价劳动力来压榨。这种大量使用实习生的人力资源结构是大公司主动设计、精心策划出来的。
一个很简单的算数题:
大公司声名在外,招一名全职员工月薪至少要一两万,还得交五险一金、发年终奖,折算下来一个月两三万。而招一名实习生的成本呢?200元每天,按一个月22天全勤计算,最多也就4400元。
蔚来公司发布的实习招募信息
别的成本呢?哦,还有公司的免费茶水和厕纸,如果加班还能提供一份盒饭,再没有别的了……五险一金?不存在的。项目奖金,不用考虑的。加班工资?不存在的。
是的,实习生就是这么被定价的。
那有人要说了,实习生嘛,本来也什么都不会,干不了多少活儿,能给点工资补贴生活就很不错了。
曾经我1000元月薪在互联网公司实习的时候也是这么认为的,后来待满一个月才发现我被分配的工作量和同一部门的全职员工一模一样。就算我工作经验不足,工作效率打个对折,也能有全职员工一半的工作成果。然而我当时的薪资待遇连全职员工的八分之一都不到。
更多时候,实习生的工作成果和全职员工相比是旗鼓相当的,甚至有些优秀实习生还能比同岗位的全职员工略高一筹。很多大公司在招实习生的时候条件要求之高,筛选力度之大,比招全职员工丝毫不差,实习时间要求也动辄6个月起,从一开始就没打算用“临时工”。
是的,多招廉价实习生是大公司从一开始就设计好的。
某个新上的项目,不知道能不能做成,老板不给批全职岗位,那就一个领导带五六个实习生干起来,干成了再考虑招人,干不成就随时弃用实习生,不需要任何违约金。某些工作难度不高的部门,想要节省薪资预算,那就招一批实习生来干。这批实习期还没满呢,新一批廉价劳动力又大三大四了。
大公司用廉价劳动力的时候用得很爽,出了事又想以实习生为借口来推脱责任,哪有这种好事?
与岗位职责严重不匹配的培训
其实说起来,实习嘛,主要也不是为了挣钱,而是去了解真实职场,积累工作经验,如果能得到公司很好的培养,有人辅导有人带,那薪资少一点也就忍了。
问题在于,很多大公司根本没有培训实习生的打算,招来就是为了让你尽快干活儿出成果的。
实习时间6个月,岗前培训1小时是现实中的常态。在工作之中也很少会有全职员工去精心培养实习生,耐心教他(她)们技能,觉得能力不足的就喊人力资源部门换一个,不听话不肯加班的也换一个,不肯配合去陪客户喝酒的也换一个……
就这样的实习,除了混出一身江湖气息之外,还能学到个啥?
不只是技能培训欠缺,相关职业道德、职场操守的培训也是几乎没有的。在蔚来女实习生遭强奸的案子里,很显然,女实习生没有得到公司足够多的防范性侵培训,男实习生也没有得到过足够的职场禁忌警示教育。
一方面是几乎不存在的培训,导致实习生普遍缺乏相应的风险意识,另一方面,这些实习生在各方面又都代表着公司在开展工作,无论对内沟通还是对外接洽都与全职员工几乎没有差别。
以至于在本案中,受害的女实习生当时根本都不知道那位人力资源部门的男生也是实习生,因为从飞书上的职位信息根本看不出来区别。
强奸犯徐某在蔚来实习时的职位信息
明明是要任用半年以上,承担完整岗位职责的员工,只因为有实习生的身份做挡箭牌,就不加以规范完整的培训,出了事之后牵连公司,那就一点都不冤枉了。
几乎不存在的劳动保障
对于实习生群体来说,更普遍更严重的问题在于缺乏劳动保障。因为和实习单位没有建立劳动合同关系,自然也没有纳入《劳动法》关于员工权益的保护范围。
一方面,实习生加班时间不用支付报酬,经常被公司压榨。很多实习生为了表现好争取留用机会都超负荷工作,同时还要应对毕业压力和求职压力,可谓三座大山压在身上。
另一方面,实习生在工作期间受到职业伤害、发生意外、遭受侵害等情况没法得到与全职员工对等的救济和赔偿,尽管他(她)们之中有很多人为一家公司工作了半年以上。
再有就是公司单方面解除聘用关系的随意性。
用人单位可以随意地单方面解除实习关系,完全不顾之前可能做出的承诺;还有的公司会以“考虑毕业后留用”为空头支票哄骗实习生为公司卖命,却在关键时刻以各种理由拒绝兑现,耽误毕业生找工作的时机;很多实习生的实际工作时间比全职员工的三个月试用期要长得多,到头来公司拒绝留用却不需要任何理由。
这些都是现实,都很常见,但普遍存在并不代表它是合理的,只是因为实习生整体处于弱势地位而被忽视了权益。
蔚来两位实习生之间的这起刑事案件,正好暴露了实习生聘用管理中已经被大家司空见惯的问题。当然,这个问题不止蔚来汽车一家大公司存在,更不止新能源汽车这一个行业存在。
在高校毕业生就业形势如此严峻的当下,实习生之间也被迫越来越卷,这个群体的权益该被重视起来了!








