文|费里尼
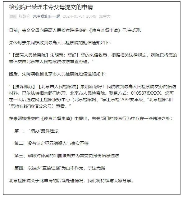
五一假期里,有一个消息可能被很多人忽略了——朱令父母吴承之和朱明新向最高检提交的《侦查监督申请》已获受理。自去年12月22日朱令去世后,延绵数十载的这桩中国当代奇案微澜再起。
“微澜”完全来自我个人的判断。言其“微”,意思是这件案子无疑已经过了受关注度最高的timing。随着当事人的去世——其实多年持续关注此事的网友也韶华已过,“朱令”一词的热度,在未来几年内将会呈抛物线下降。
除非,“真凶”因为某种原因得以证实且归案。但说实话这种可能性微乎其微。如果一切都真的在法治轨道上运行,基于几乎所有关键物证均已灭失,众所周知的“那个人”(无论是不是S女士)绝大概率会逃脱法律惩处——就如同之前30年间发生的一样。
无论你有多么喜欢朱令在意朱令,都不能对这个结果视而不见。
生活本无新意,多的只是乏味的重复。如胶似漆的生活如此,逃脱天谴苟活的生活亦如此。
明知不可能有期望的结果而偏要为之。我的理解,这是吴承之这位最悲情上海爷叔最后的倔强。在这位上海同胞的身上,我见到了最为绵软也最为体面,最为坚定也最为无奈的抵抗。如果每一个成语都须要找一个对应的实证,朱令一家分配到的,无疑是:命运多舛。
再坚定的唯物主义者,在他们的故事面前都会短暂地遁入宿命的湍流。拍案惊奇。无计可施。
朱令双亲已近耄耋之年,“最后”的倔强,更像对自我半生悲恸的终极一击。我当然也和广大读者一样,希望能看到一个可以接受的结局。
但冷静下来,悲观而现实主义的考量无疑会指向这样的结果——我们都会看到,那不是一个“豹尾”。
上帝发明了葡萄酒,给那些无法复仇的人麻木痛楚;漫威创造了蝙蝠侠,给遭受不公的世人缥缈的希望。
然而现实从来和爽文无涉,它充盈了苟且、不堪、希望踏空的巨量空虚和关于好人大仇得报的哂笑。
至少我们这一代人,会在余生不断闪回朱令的故事,也会不断提起这个刺痛的名字。我们永远会记得,就在我们寻常的人生道路上,集体目击了一起几乎包含了所有法律框架内的救济失利、正义不彰和触手可及之恶逃之夭夭的世纪悲剧。
它将成为我们所有人生命中无法承受的黑洞,在我们肉身灭失之后,依然盘踞在云端。
鸟瞰万物刍狗。








