
黄杨钿甜的事情,还在发酵,但热度似乎在下降。
尽管网友把他们一家扒了个底朝天,可是没有权威媒体的报道,没有官方部门的调查,靴子始终无法落地。
但在网友的火眼金睛下,有一件事情现在已经是确定无疑,无法改变的了,那就是:
黄杨钿甜的爸爸——杨伟,是个彻彻底底的撒谎精,他在公然撒谎。

事件发酵后,黄杨钿甜的爸爸杨伟,不但没有“萎”,反而选择了硬刚网友。
他承认自己曾经在雅安市投资促进局工作过,但做的都是招商引资、对接服务等工作。
但他在雅安工作期间,所有工作都和雅安灾后重建等工作无关。
而且,他还说网传内容和他无关,是跟他同名同姓的人。
但万能的网友很快把他的脸打得啪啪响。
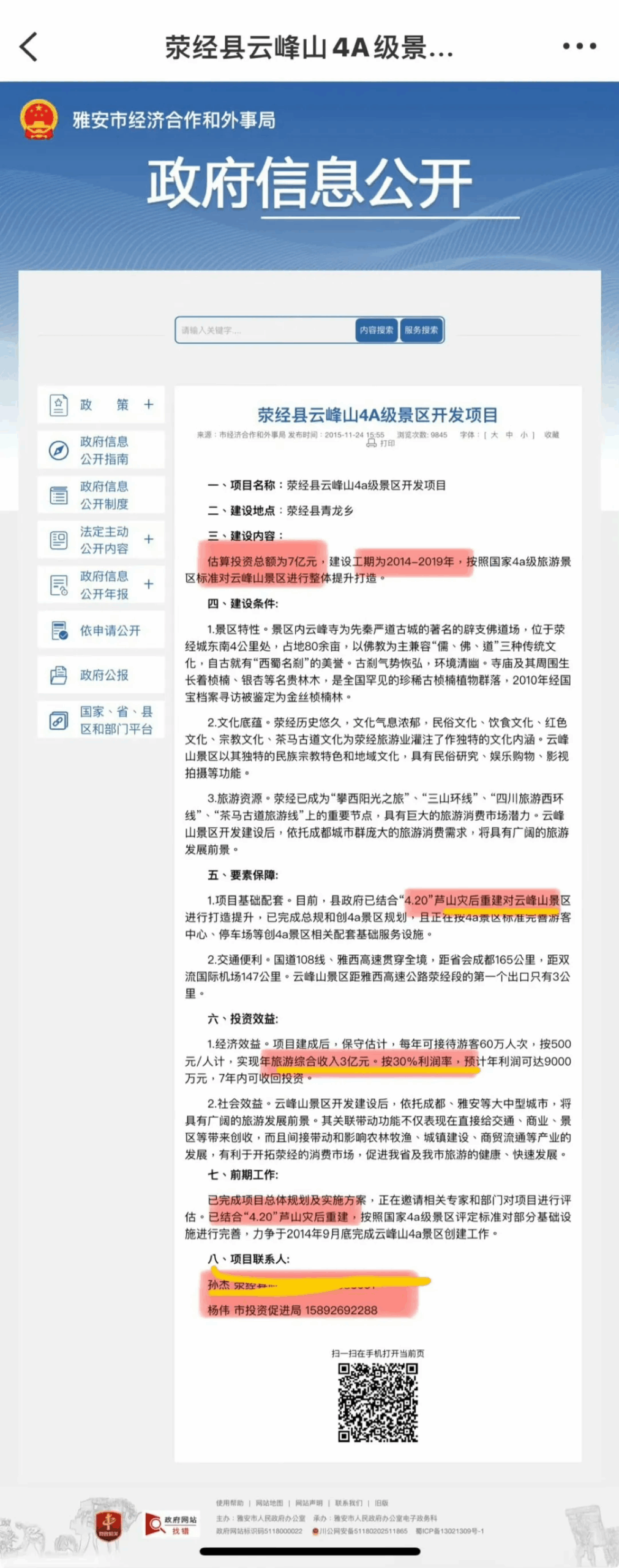
网友很快发现,杨伟在雅安市投资促进局工作时,就是一个叫“荥经县云峰山4A景区开发项目”的项目联系人之一。
有雅安市经济合作和外事局的政府信息公开信息为证。
关键的信息有两个:
第一,信息公开里写了“已结合420芦山灾后重建”对此项目进行升级改造,也就是说,该项目就是4·20芦山地震灾后重建的一部分。
第二,信息公开了也写了联系人之一是杨伟,市投资促进局,电话号码是15892692288。
就是这个电话号码,让网友确定这个“杨伟”,就是黄杨钿甜的爸爸,而不是什么同名同姓人员。
网友在企查查等平台上,用这个电话号码一查,就查到了杨伟开的公司。
名字一模一样,电话号码又一模一样,这是“同名同姓”就能解释清楚的吗?
而且,网友还用这个手机号在支付宝搜索,搜到的账户,头像就是杨伟的女儿黄杨钿甜和老婆。
如果这么多信息堆在一起,都能用“同名同姓”来解释,那你们不如信我是秦始皇给我打钱。
他不是信誓旦旦地说从未负责雅安灾后重建招投标项目等工作吗?
那上面这一切又怎么解释呢?
如果这一切都是事实,那黄杨钿甜的爸爸杨伟,就是一个信口开河、满嘴谎话的骗子。
他不仅硬刚网友,还在公然向大众撒谎!
他哪来的底气啊?
我想,他的底气可能就来自于,雅安当地就没有动力去认真调查黄杨钿甜一家。
看看雅安方面的反应,就不难理解。
杨伟确实当过公务员,所以雅安当地在5月15日回应记者采访时只能承认,但却强调辞职后收入与原单位无关。
都没调查呢,你怎么确定那些收入一定是辞职后的呢?
很明显,这是试图撇清原单位的关系。
而在5月17日,雅安市纪委监委在接受记者电话采访时,又表示正在处理此事。
然而,这些回应,都是被动和被迫的,到今天为止,没有任何官方部门,主动发过通报,主动表态要调查此事。
这么一块烫手的山芋,赶紧扔出去还来不及,怎么会有人愿意主动揽在自己身上?弄不好真调查出什么东西,不是惹得自己一身骚吗?
而且,就算调查,人都已经辞职八年了,有无数个说法和理由,可以把任何事情都推到辞职后,谁会真的在自己身上找不痛快?
还有更重要的,网友给他们找了这么大一个麻烦,他们又怎么会为了满足网友的好奇心,而得罪自己体系里的人,动自己体系里的利益?
你猜,他们是会感谢网友提供了反腐线索,还是会嫌你们没事找事呢?
—The End—












